论文已发表
注册即可获取德孚的最新动态
IF 收录期刊
Original Research
tRNA 衍生片段 tRF-03357 促进高级别浆液性卵巢癌的细胞增殖、迁移和侵袭

Original Research
MicroRNA-26a-5p 通过抑制甲状腺乳头状癌中 Wnt5a 的表达抑制增殖、侵袭和转移

Original Research
基于 6 个基因的预后模型可预测儿童急性髓性白血病的完全缓解率和总体存活率

Original Research
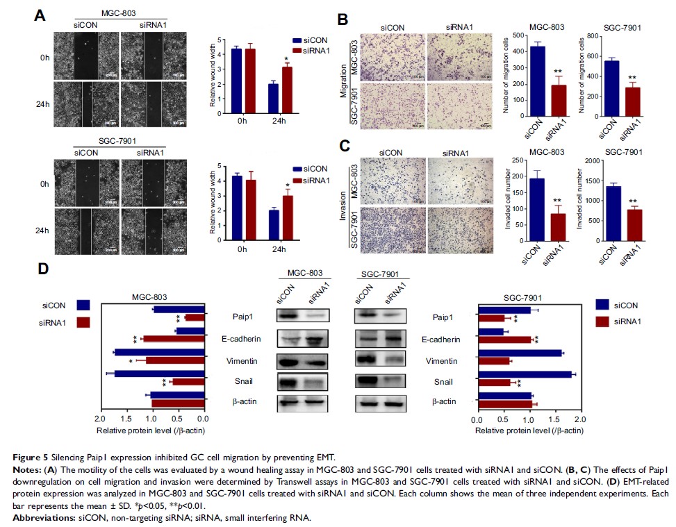
Paip1 过表达可促进胃癌的进展并预测诊断患者较短的生存期

Original Research
部位与转移灶数量对新诊断宫颈癌器官转移患者生存率的影响

Original Research
可调制强度碳离子辐射治疗与可调制强度光子放疗对局部复发性鼻咽癌治疗的比较:剂量学比较
