论文已发表
注册即可获取德孚的最新动态
IF 收录期刊
Original Research
放射性特征:用于鉴别侵袭性和非侵袭性肺腺癌病例的非侵入性生物标志物

Review
循环 microRNAs 作为有前途的胰腺癌诊断生物标志物:系统评价

Review
奥比妥珠单抗治疗慢性淋巴细胞白血病的临床应用

Review
外泌体 miRNA 在缺血性脑卒中诊断的研究进展

Original Research
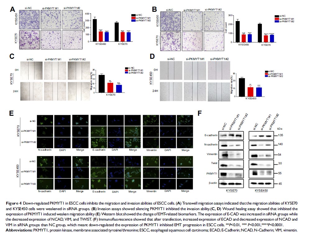
PKMYT1 的过表达促进食管鳞状细胞癌的肿瘤生长并与其预后不良相关

Original Research
乙肝核心蛋白蛋白颗粒嵌合奈瑟菌表面蛋白 A 免疫保护性研究
