论文已发表
注册即可获取德孚的最新动态
IF 收录期刊
Original Research
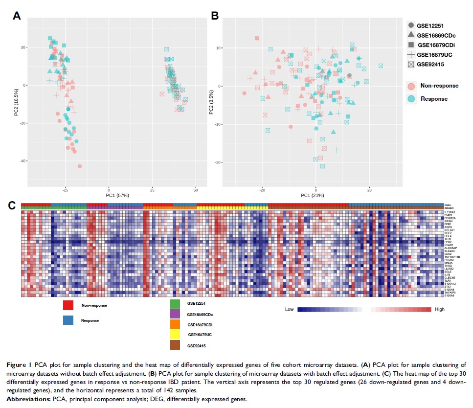
基因表达谱综合分析揭示了抗 TNFα 制剂治疗无应答的 IBD 患者可能存在的分子机制和候选生物标志物

Original Research
烟酰胺对宫颈癌衍生的成纤维细胞的影响:治疗潜力的证据

Review
miR-125b 在癌症中的新兴作用

Clinical Trial Report
一个单剂量和多剂量研究,以评估固定剂量的依巴司韦/艾尔巴韦在健康的中国参与者中的药代动力学

Case Report
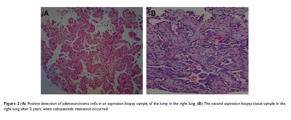
卡博替尼对 CD74-ROS1 融合晚期非小细胞肺癌患者的有效治疗:一份病例报告

Original Research
动脉粥样硬化性脑小血管疾病患者的长期失眠与高循环白细胞介素 8 相关
