论文已发表
注册即可获取德孚的最新动态
IF 收录期刊
Original Research
KCNQ1OT1 沉默可减少氧化应激和肾小管上皮细胞的焦亡

Original Research
2 型糖尿病和糖尿病足病患者的糖尿病性周围神经病变与肌肉减少症的相关性:一项横断面研究

Original Research
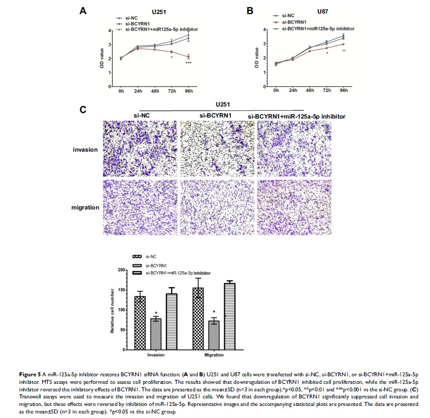
lncRNA BCYRN1 通过在体外下调 miR-125a-5p 在人脑胶质瘤中起到癌基因的作用

Original Research
lncRNA ZFAS1 通过与 miR-135a-5p 竞争性结合参与前列腺癌细胞的增殖、侵袭和转移

Original Research
长非编码 RNA RP11-334E6.12 通过激活 STAT3 级联,经由 EMT 信号通路促进乳腺癌细胞的增殖、迁移和侵袭

Original Research 视频
缺血性脑卒中患者服药信念、疾病认知与服药依从性的相关性: 一项在中国的横断面研究
