论文已发表
注册即可获取德孚的最新动态
IF 收录期刊
Original Research
LINC00612/miR-31-5p/Notch1 轴可调节由香烟烟雾提取物诱导的人肺微血管内皮细胞的凋亡、炎症和氧化应激

Review
细胞外囊泡–癌症治疗中的先进纳米载体:进展和成就

Original Research
一种非脂解性纳米乳液可通过减少雷洛昔芬的首过代谢来提高口服生物利用度,以及对相关吸收机理的研究

Review
长期护理保险(LTCI)系统对老年人保健的效果评估:一个综述

Case Report
小儿 MYH 基因相关性侵袭性大肠癌的新型突变:一个病例报告和文献综述

Original Research
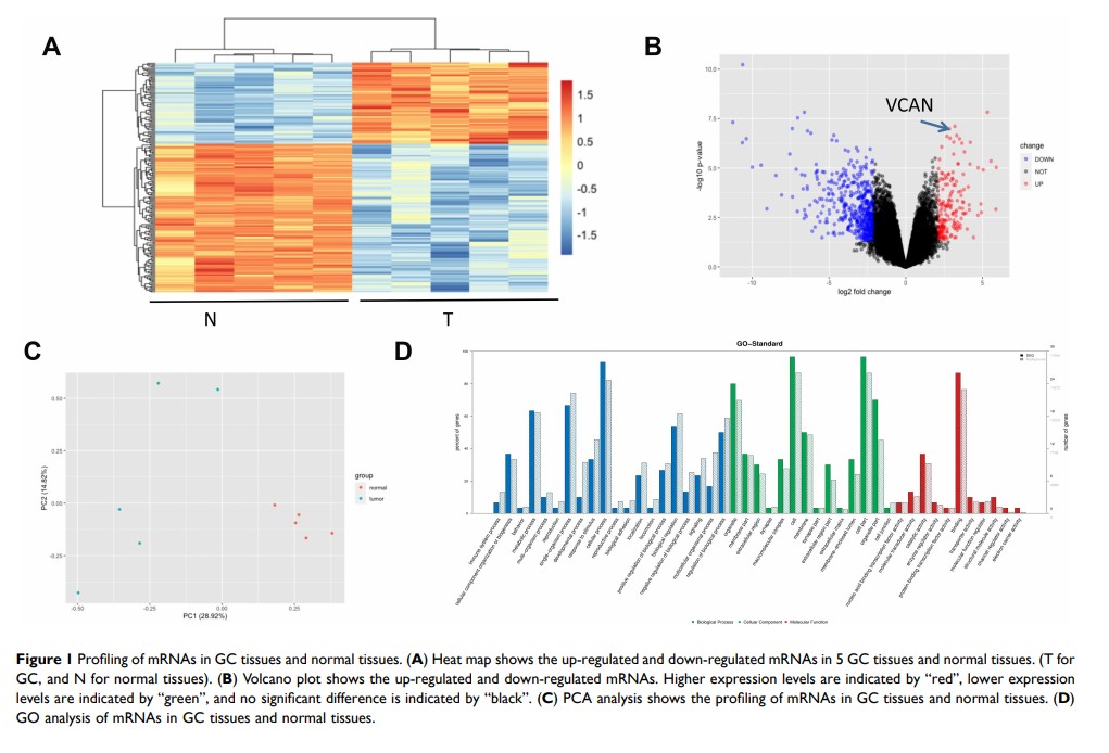
VVCAN 的上调可促进胃癌的增殖、侵袭和迁移,并作为胃癌的生物标志物
