论文已发表
注册即可获取德孚的最新动态
IF 收录期刊
Original Research
冬凌草甲素通过 AMPK/mTOR/ULK1 轴介导的信号通路诱导结肠癌 DLD-1 细胞的凋亡和自噬

Original Research 简明总结
MiR-30a-3p/Gastrin 的失调可通过 STAT3/MMP11 信号通路促进胃癌的肿瘤生长和侵袭

Original Research
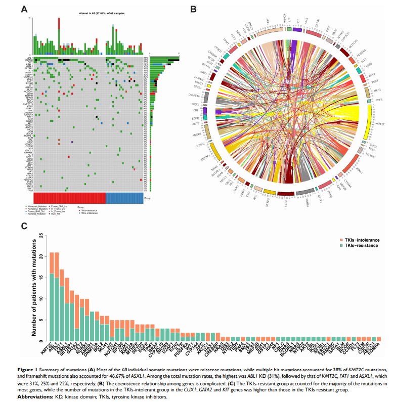
整合基因组分析揭示了对酪氨酸激酶抑制剂耐药或不耐受的慢性髓细胞白血病患者与癌症相关的基因突变

Original Research
CPA4 通过刺激 PI3K-AKT-mTOR 信号传导促进胰腺癌的 EMT

Original Research
长非编码 RNA KCNQ1OT1 通过充当 miR-27b-3p 的分子海绵并随后增加 ATF2 表达来促进脊索瘤的多药耐药性

Original Research
长非编码 RNA TRPM2-AS 通过充当 miR-138 的 ceRNA 并诱导 SOX4 介导的 EMT 来促进喉鳞状细胞癌细胞的迁移和侵袭
