论文已发表
注册即可获取德孚的最新动态
IF 收录期刊
Original Research
经动脉化学栓塞联合索拉非尼治疗 BCLC C 期肝细胞癌患者

Original Research
视频教育可减轻首次使用芬太尼透皮贴剂的癌症患者的疼痛和焦虑程度:一项随机对照试验

Original Research 简明总结
美托洛尔对改善慢性心力衰竭患者心脏和运动功能的有效性:一项前瞻性研究

Original Research
肿瘤微环境响应的脂质体同时封装生物和化疗药物,以增强对非小细胞肺癌细胞(NSCLC)的抗肿瘤功效

Original Research
老药新用:埃索美拉唑减少单核吞噬细胞系统对纳米载体的吞噬

Original Research
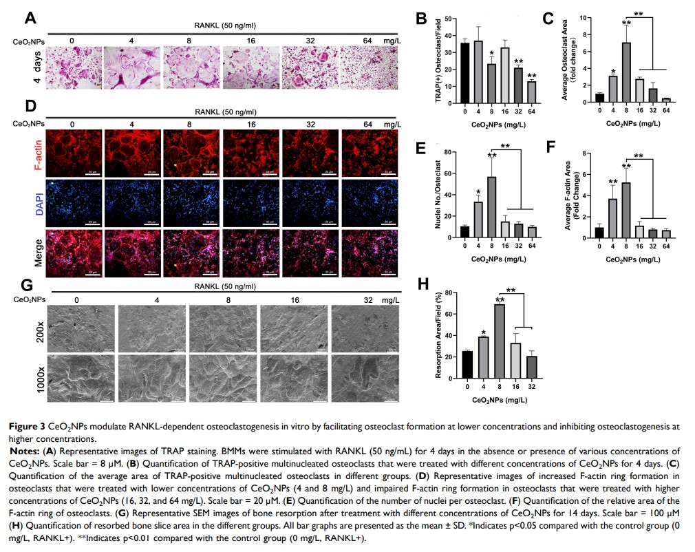
氧化铈纳米颗粒通过调控活性氧簇的细胞生成来双向调节破骨细胞的分化
