论文已发表
注册即可获取德孚的最新动态
IF 收录期刊
Original Research
阻断 circ_0000520 可部分地通过 miR-1296/SP1 轴在体内和体外抑制乳腺癌细胞的生长、迁移和侵袭

Original Research
PIF1 通过改变 TERT 影响宫颈癌细胞的增殖和凋亡

Original Research
手术联合放化疗对早期鼻咽癌近期和长期疗效的影响

Original Research
上海股市 COVID-19 期间孤儿和非孤儿投资者的投资行为

Original Research
艾滋病毒携带者的抑郁、焦虑、心理症状及与健康有关的生活质量

Original Research
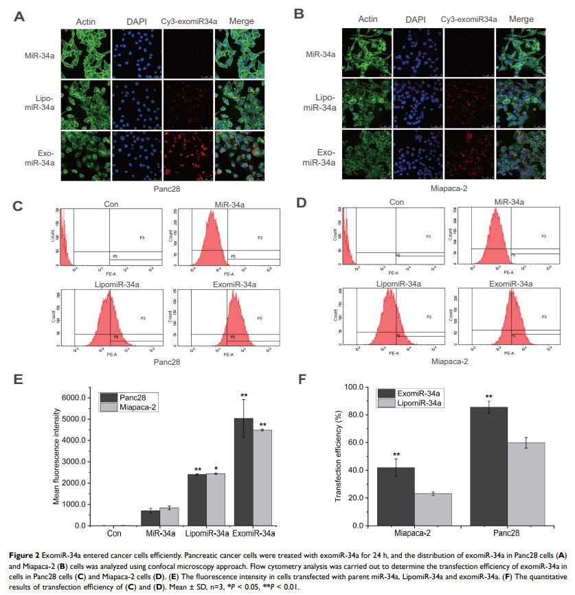
外泌体包裹的 miR-34a 在体内和体外具有对胰腺癌的有效抗肿瘤活性
