论文已发表
注册即可获取德孚的最新动态
IF 收录期刊
Original Research
SARS-CoV-2 和其他呼吸道病原体的合并感染

Original Research 简明总结
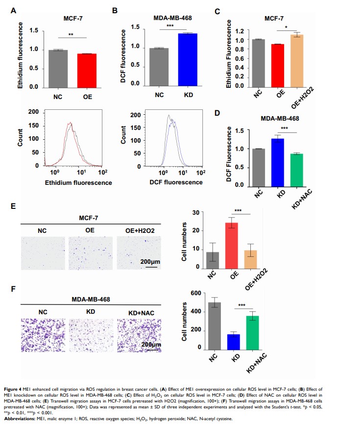
苹果酸酶 1 可显示乳腺癌的较差预后,并且通过控制活性氧簇促进转移

Original Research
骨髓基质细胞抗原 2 是高级别胶质瘤的潜在不良预后因素

Original Research
槐耳提取物对减轻小鼠结肠炎相关结肠直肠肿瘤发生的作用

Original Research
长非编码 RNA HIF1A-AS2 通过 miR-153-5p/S100A14 轴促进非小细胞肺癌进展

Original Research
长非编码 RNA PCAT6 通过 MiR-143-3p/ZEB1 轴加重骨肉瘤的肿瘤发生
