论文已发表
注册即可获取德孚的最新动态
IF 收录期刊
Original Research
2-花生四烯酸甘油酯(2-AG)的神经保护机制对抗 MCAO 小鼠海马神经元的非 caspase 依赖性细胞凋亡

Original Research
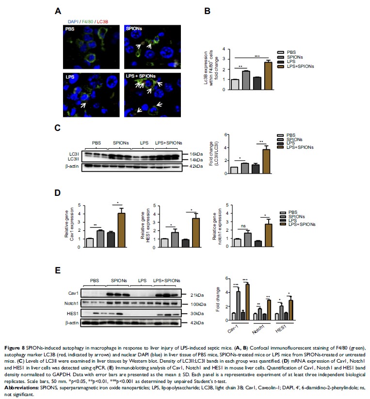
SPION 通过 Cav1-Notch1/HES1 介导的自噬来增强可生成 IL-10 的巨噬细胞,从而减轻败血症

Original Research
系统性炎症及短期抗生素治疗对稳定期 COPD 的 PPM 阳性患者的影响

Original Research
源自具有不同侵袭特征的 HCC 细胞的外来体通过 TGF-β/Smad 信号通路来介导 EMT

Original Research
转录因子 E2F1 对非小细胞肺癌干扰素调节因子 5 的表达进行正调节

Original Research
新霉素 B 激发化合物的合成及抗肿瘤评价
