论文已发表
注册即可获取德孚的最新动态
IF 收录期刊
Original Research
miR-1271 通过靶向卵巢癌细胞中的 ZEB1 抑制生长、侵袭和上皮-间质转化

Original Research
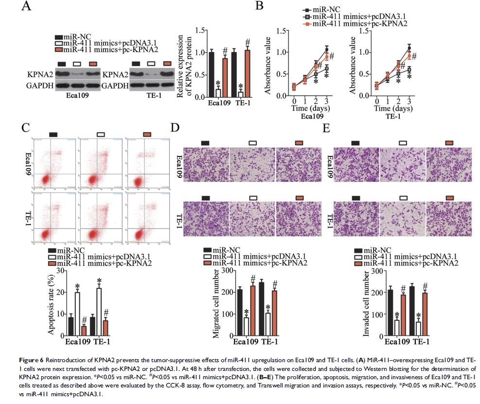
SNHG8 在食管鳞状细胞癌中被上调,并直接通过 KPNA2 上调导致 microRNA-411 的海绵化以增强致癌性

Original Research
BRMS1 下调是间变性甲状腺癌患者预后不良的生物标志物

Original Research
PD-1 抑制剂依赖性 CD8+ T 细胞可遏制小鼠结肠癌细胞的转移

Original Research 值得关注
作为 EGFR 抑制剂且在常氧和低氧条件下均表现出细胞毒性的 4-[(2-硝基咪唑-1H -烷氧基)苯胺]-喹唑啉的设计、合成及生物学研究

Original Research
中国抗菌药物使用和细菌耐药性的时间序列分析:2014 年至 2018 年对一家三级医院的观察
