论文已发表
注册即可获取德孚的最新动态
IF 收录期刊
Original Research
具有免疫调控作用的氯化锂通过抑制 MAPK 通路减轻钛颗粒诱导的炎症反应并增强间充质干细胞的成骨分化能力

Original Research
自组装短肽与芒果苷的相互作用及原位凝胶中芒果苷的体外释放研究

Original Research
负载 3,5,4'-三甲氧基-反式-二苯乙烯的 PEG-PE 胶束用于治疗结肠癌

Original Research
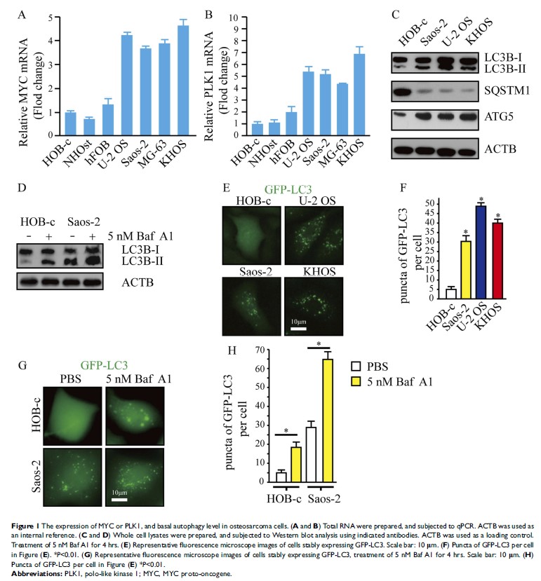
PLK1 通过调节骨肉瘤细胞中的 MYC 稳定性来促进自噬

Original Research
表观遗传学机制介导 miR-125a/BRMS1 轴以调节胃癌的侵袭和转移

Original Research
OGDH 通过调节线粒体生物能和 Wnt/β-catenin 信号通路促进胃癌的进展
