论文已发表
注册即可获取德孚的最新动态
IF 收录期刊
Original Research
周围神经损伤后,大鼠 DRG 和脊髓中 G 蛋白门控的内向整流钾通道亚单位 3 得到上调

Original Research 值得关注
改良的 WHO 止痛阶梯:适用于慢性非癌性疼痛吗?

Original Research
高于正常水平的甘油三酸酯和低、高密度脂蛋白胆固醇可能起到避免中国女性百岁老人日常生活活动障碍的保护作用:一个横断面、完整的样本研究

Original Research
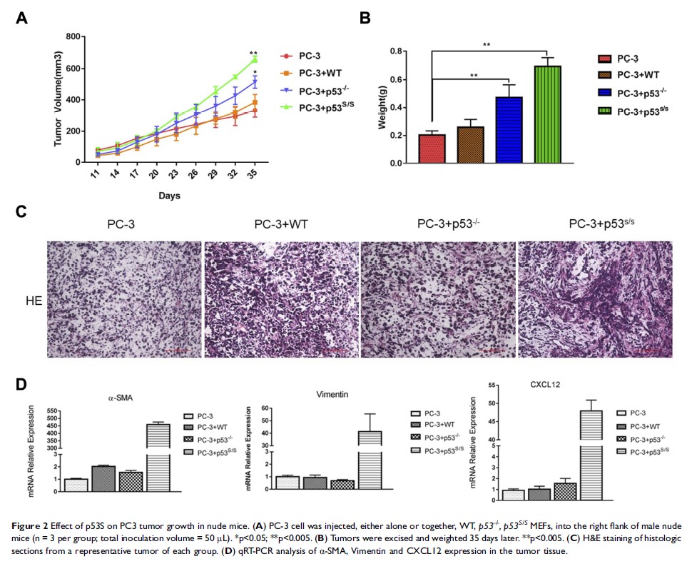
P53 突变体 p53N236S 通过 Stat3 信号通路调节癌相关成纤维细胞的特性

Original Research

Original Research
外泌体长非编码 RNA CEBPA-AS1 抑制肿瘤细胞凋亡,并作为诊断胃癌的非侵袭性生物标记物
