论文已发表
注册即可获取德孚的最新动态
IF 收录期刊
Original Research
ABCC2 (G1249A)多态性变体对抗癌药物的体外转运能力

Original Research
Embelin 通过破坏淋巴瘤中的 IL-6/STAT3 信号传导来促进溶瘤痘苗病毒介导的抗肿瘤免疫

Original Research
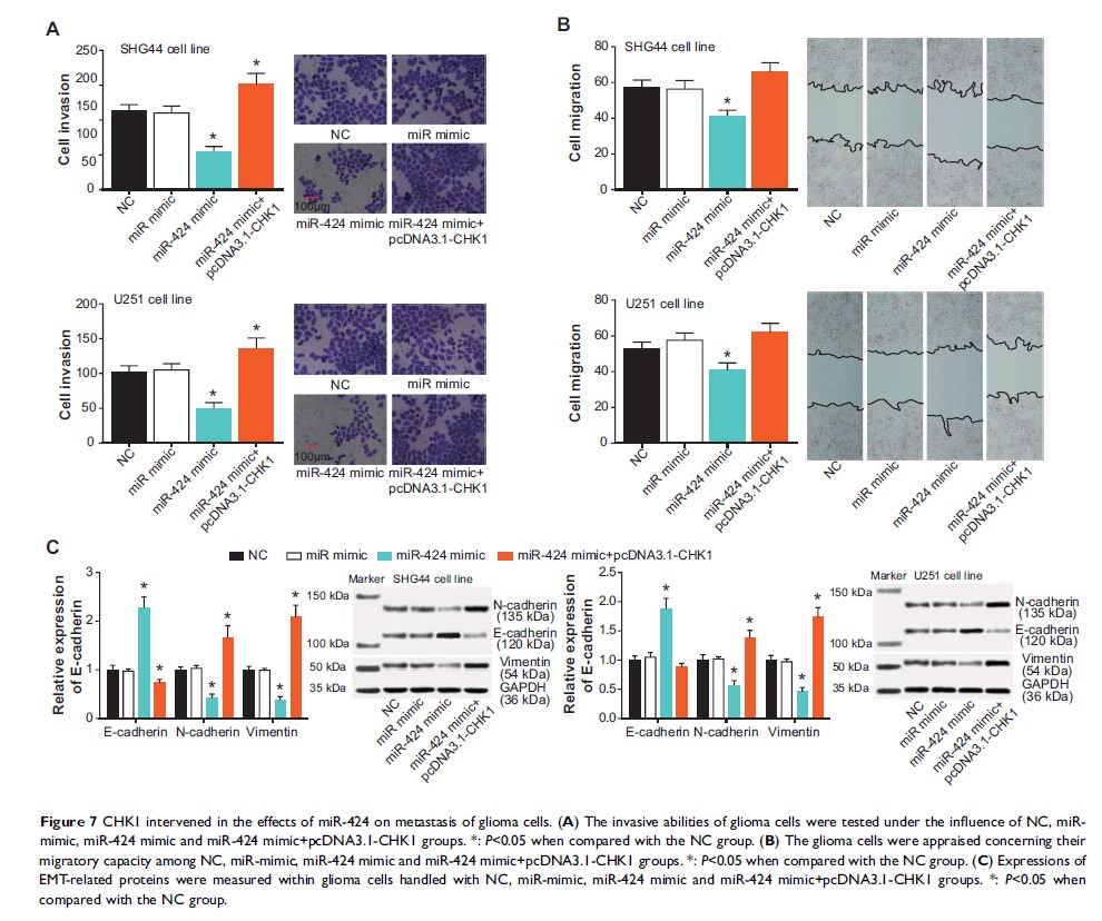
lncRNA CCAT2 通过干扰 miR-424 的正常功能使胶质瘤细胞对化疗药物的耐药性增强

Original Research
中国住院心血管患者对自我管理的态度:一项定性研究

Original Research
2002-2017 年间从中国患者分离的碳青霉烯耐药的大肠杆菌的分子机制和流行病学

Original Research
79 例糖尿病酮症酸中毒合并纵隔气肿的临床特点分析
