论文已发表
注册即可获取德孚的最新动态
IF 收录期刊
Original Research
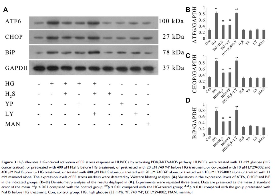
硫化氢可通过激活 PI3K/Akt/eNOS 信号通路防止高糖诱导的人脐静脉内皮细胞损伤

Original Research
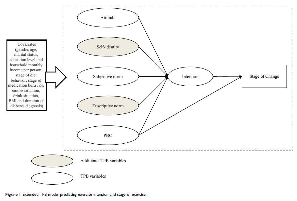
2 型糖尿病患者的运动阶段预测:对计划行为扩展理论的测试

Original Research
白藜芦醇通过 PI3K-Akt 途径上调 mmu-miR-363-3p 改善小鼠高脂饮食诱导的胰岛素抵抗

Original Research
LncRNA HCP5 通过下调 miR-320 和上调 Survivin 刺激非小细胞肺癌细胞的增殖

Original Research
microRNA-152 通过对 E2F 转录因子 3 的调控来调节胃癌的侵袭和转移

Review
乳腺癌外周血常见血液学指标预后价值的研究进展
