论文已发表
注册即可获取德孚的最新动态
IF 收录期刊
Original Research
薯蓣皂苷配基和 GSK126 通过 Rho/ROCK 信号通路介导 EZH2,对胃癌细胞的上皮-间质转化产生协同作用

Original Research
低温血浆通过调节 miR-203a/BIRC5 轴抑制肺癌细胞的增殖并诱导其细胞凋亡

Original Research
术前血清 CEA 和 CA125 水平作为独立的预后生物标志物对早期宫颈腺癌患者的联合评估

Original Research
CircFoxo3 通过调节 miR-199a-5p/ATP 结合盒亚家族 C 成员 1 轴在肝细胞癌中促进阿霉素耐药性

Original Research
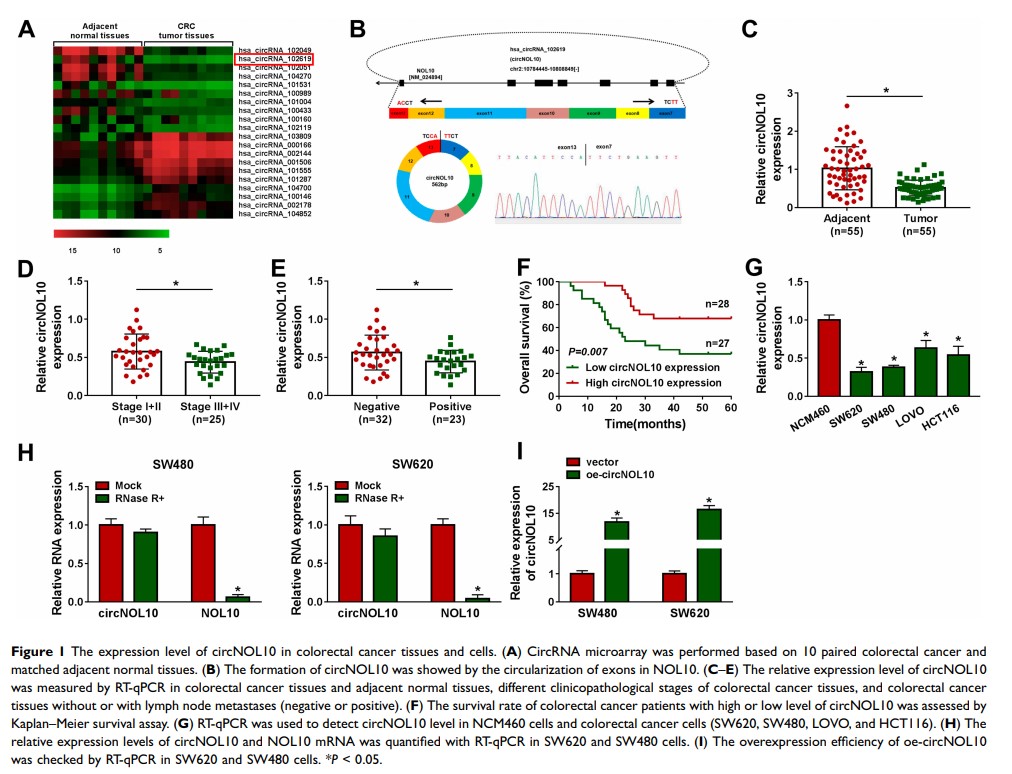
CircNOL10 充当 miR-135a/b-5p 的海绵,通过调节 KLF9 抑制结直肠癌的进展

Original Research
circ_0079586 表达的升高通过与 miR-183-5p/MDM4 信号通路的互动可预测神经胶质瘤的不良预后并加速其进展
