论文已发表
注册即可获取德孚的最新动态
IF 收录期刊
Original Research
肺癌的联合化疗–使用由适体修饰的脂质体-聚合物杂化纳米粒子共同递送多西他赛(多烯紫杉醇)前体药物和顺铂

Original Research 视频
毛蕊异黄酮对胃癌前病变大鼠胃黏膜的保护作用

Original Research
Th1/Th17 细胞因子谱与 COPD 患者的疾病严重程度和恶化频率相关

Original Research
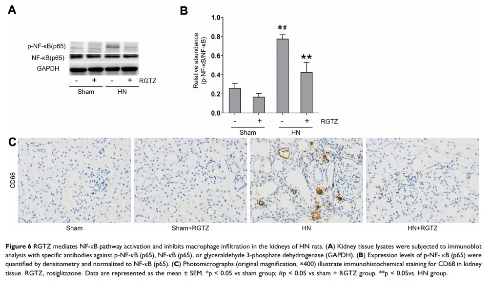
采用 PPAR-γ 激动剂治疗可预防大鼠模型的高尿酸血症性肾病

Original Research
胰岛素样生长因子结合蛋白 2 促进肝细胞癌的增殖并预测不良预后

Original Research
P55PIK 通过与 P53 特定 DNA 结构域的互动来调节癌细胞中 P53 依赖性的细胞凋亡
