论文已发表
注册即可获取德孚的最新动态
IF 收录期刊
Original Research
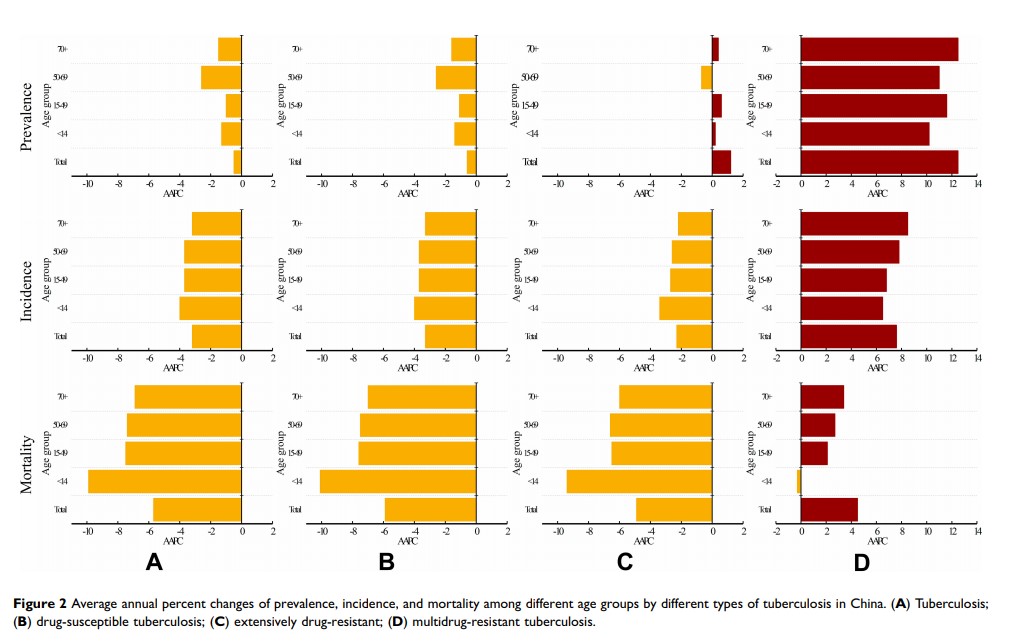
1990 年至 2017 年中国结核病的流行趋势:全球疾病负担研究的证据

Original Research
LncRNA PTTG3P 海绵吸收 microRNA-155-5P 以促进结直肠癌的转移

Original Research
罗哌卡因经由 miR-520a-3p 减弱 WEE1 和 PI3K/AKT 信号传导,从而抑制胃癌的生长、迁移和侵袭

Original Research
一种新型的基于血清外泌体的生物标志物 hsa_circ_0002130 通过海绵化 miR-498 促进非小细胞肺癌的奥西替尼耐药

Original Research
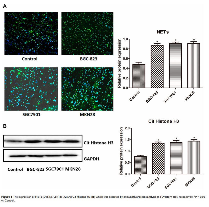
中性粒细胞胞外诱捕网的破坏通过调节 Bcl-2,Bax 和 NF-κB 的表达促进胃癌细胞凋亡并抑制其侵袭

Original Research
FOXA1 通过直接调节 miR-212-3p/FOXA1/AGR2 信号通路来促进 HCC 细胞增殖并抑制细胞凋亡
