论文已发表
注册即可获取德孚的最新动态
IF 收录期刊
Original Research
环状 RNA hsa_circ_0003496 通过靶向(microRNA)miR-370/Krüppel 样因子 12 轴促进骨肉瘤的肿瘤发生和化学耐药性

Original Research
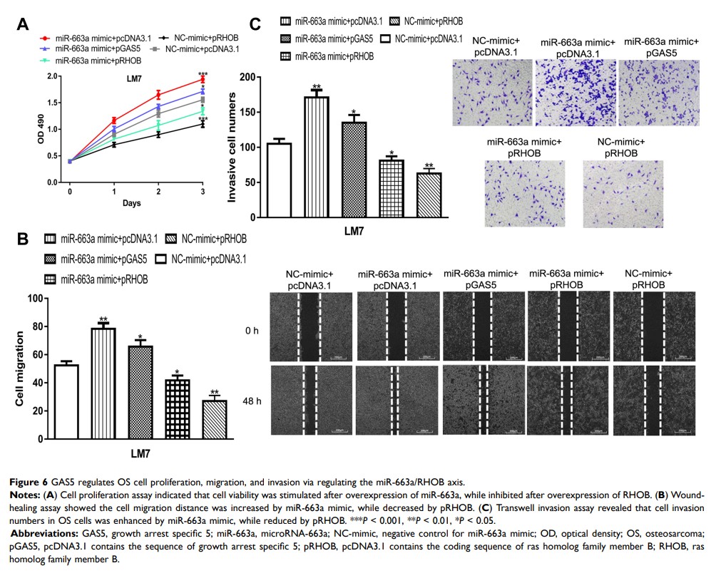
LncRNA GAS5 通过海绵化 miR-663a 来调控 RHOB,从而调节骨肉瘤细胞的增殖、迁移和侵袭

Original Research
腌菜摄入影响胃癌患者血浆代谢谱

Review
骨肉瘤肿瘤微环境中肿瘤外泌体的信息传递及其生物学意义

Original Research
具有 RGD 修饰的聚合物的双模态造影剂,用于肿瘤靶向的 US/NIRF 成像

Original Research
LncRNA RMRP 通过 miR-613/NFAT5 轴促进非小细胞肺癌的细胞增殖和侵袭
