论文已发表
注册即可获取德孚的最新动态
IF 收录期刊
Original Research
在调强放疗的时代,嗅神经母细胞瘤的疗效和最佳治疗方案:单中心经验

Original Research
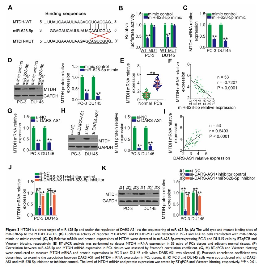
长非编码 RNA DARS-AS1 通过调节 MicroRNA-628-5p/MTDH 轴促进前列腺癌的进展

Original Research
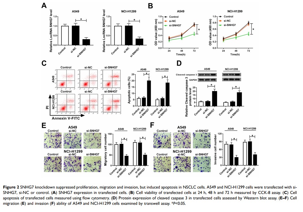
长非编码 RNA SNHG7 通过 AKT/mTOR 信号通路抑制 miR-181a-5p,从而加速非小细胞肺癌细胞的增殖、迁移和侵袭

Original Research 视频
乳腺癌新辅助化疗后病理学完全缓解及肿瘤缩小程度预测模型的构建

Original Research
基于生物信息学分析构建 COPD 血浆中潜在的 miRNA-mRNA 调控网络

Original Research
MicroRNA-382-5p 靶向核受体亚家族 3 C 组成员 1,调节大鼠慢性轻度不可预见性应激诱导的抑郁样行为
