论文已发表
注册即可获取德孚的最新动态
IF 收录期刊
Original Research
TAT 修饰的金纳米颗粒增强 PAD4 抑制剂的抗肿瘤活性

Original Research
大黄素通过抑制 ILK /GSK-3β 信号通路逆转人子宫内膜基质细胞的上皮-间质转化

Original Research
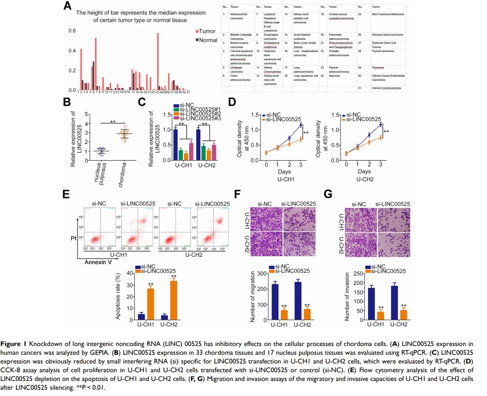
本文章已被撤回:长非编码 RNA LINC00525 通过充当 microRNA-505-3p 海绵并由此提高 HMGB1 表达来促进脊索瘤的侵袭性表型

Original Research
MicroRNA-3666 通过抑制 PFKFB3 介导的 Warburg 效应来遏制头颈部鳞状细胞癌中的细胞生长

Original Research
血根碱通过调节 A549 细胞的外泌体抑制巨噬细胞以促进肺癌转移和增殖的机制

Original Research
通过共同的基因表达谱鉴定 FADS1,以预测膀胱癌患者的存活率
