论文已发表
注册即可获取德孚的最新动态
IF 收录期刊
Original Research
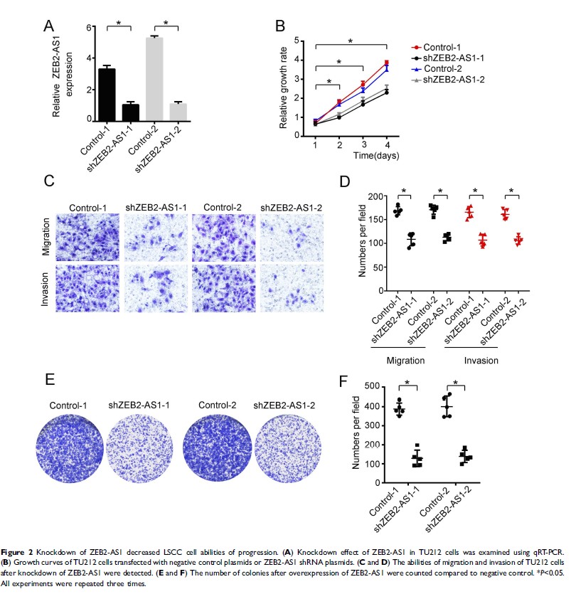
长非编码 RNA ZEB2-AS1 通过 miR-6840-3p/PLXNB1 轴促进喉鳞状细胞癌进展

Original Research
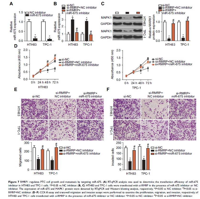
MicroRNA-675 直接靶向 MAPK1 以遏制甲状腺乳头状癌的致癌性,并被长非编码 RNA RMRP 抑制

Original Research
基质辅助激光解析电离飞行时间质谱技术对 VIM 型和 SPM 型金属酶铜绿假单胞菌的鉴定

Original Research
来自肠杆菌科菌群的不相容基团 IncFIIpKF727591 和 IncpKPHS1 的质粒表征

Original Research
使用标准 MRI 区分三阴性乳腺癌与其他亚型乳腺癌时,对表观弥散系数图进行直方图分析的附加价值

Original Research
艾曲波帕和地西他滨在髓样白血病细胞中的协同抗白血病作用
