论文已发表
注册即可获取德孚的最新动态
IF 收录期刊
Original Research
适应量表的发展和验证:耐药结核病患者适应状态评估

Original Research
miR106a 促进了移植乳腺癌的生长,并降低了移植瘤对顺铂的敏感性

Original Research
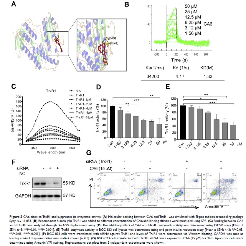
烯丙基姜黄素类似物 CA6 抑制 TrxR1 并通过 Akt-FoxO3a 导致胃癌中 ROS 依赖的凋亡细胞死亡

Original Research
用于体内癌症治疗的近红外激光触发自焚智能聚合物囊泡

Original Research
miR-519d 诱导的 TRIM32 抑制可增加结直肠癌细胞对顺铂的敏感性

Original Research
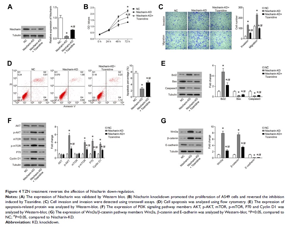
替扎尼定(盐酸盐)通过调节尼沙林抑制 A549 肺癌细胞的增殖和运动
