论文已发表
注册即可获取德孚的最新动态
IF 收录期刊
Original Research
血液透析患者不安腿综合征的患病率和危险因素

Original Research
老年椎体压缩性骨折患者微创手术后肺部并发症的危险因素

Original Research
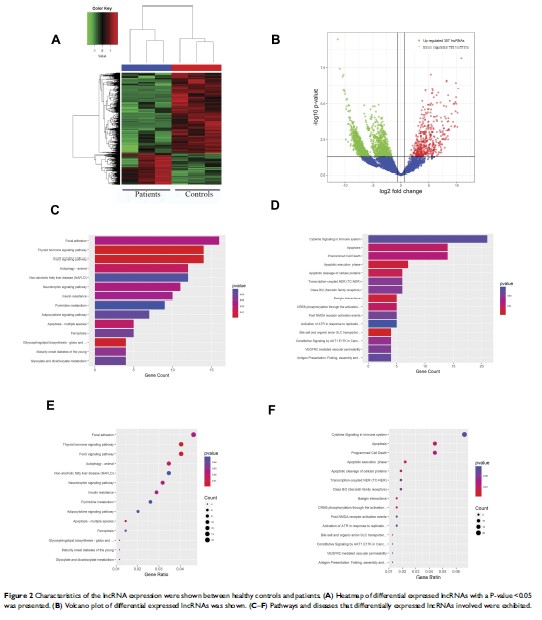
急性中风患者血清中的外泌体长非编码 RNA 表达

Original Research 视频
以白蛋白作为药物载体的肿瘤靶向化学和光动力疗法可增强抗肿瘤功效

Original Research
本文章已被撤回:沉默长非编码 RNA 结肠癌相关转录产物 2 通过阻断 mTOR 信号传导,抑制胃癌的生长和转移

Original Research
预测结肠直肠癌分子表型的线型图
