论文已发表
注册即可获取德孚的最新动态
IF 收录期刊
Review
miR-34a 在胃肠道癌症中调控作用的系统评价

Original Research
地氟醚预处理可通过调节 Nrf2-Keap1-ARE 信号通路来预防大鼠肾缺血-再灌注损伤并抑制炎症和氧化应激

Original Research
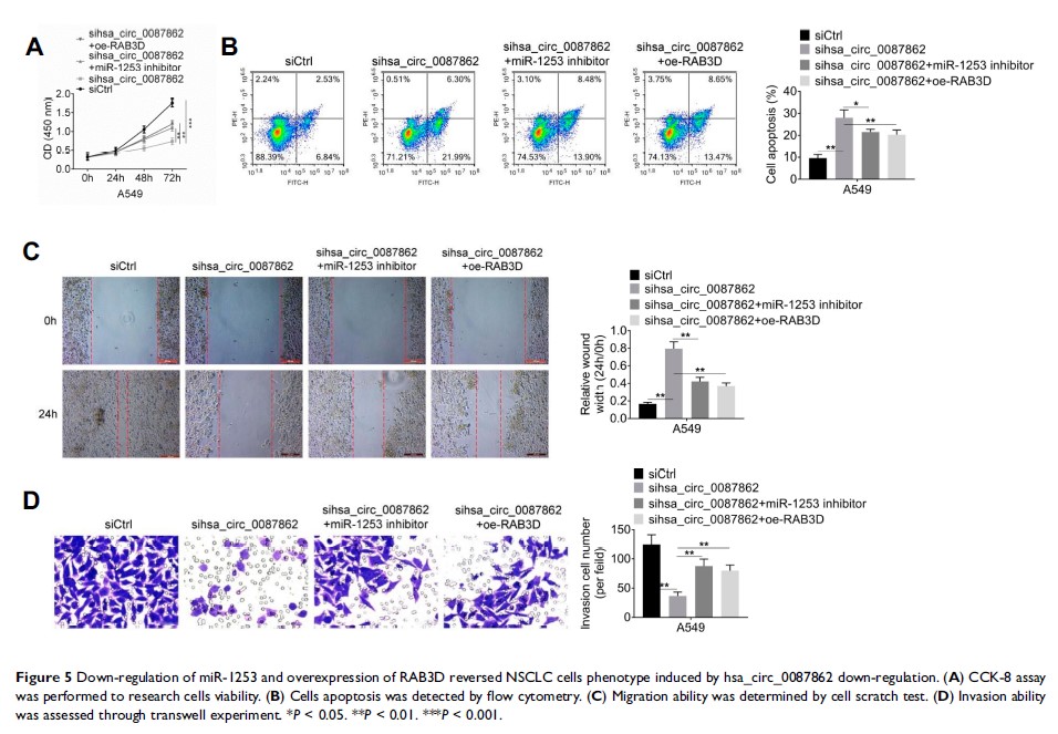
CircRNA hsa_circ_0087862 通过靶向 miR-1253/RAB3D 轴作为非小细胞肺癌的癌基因

Original Research
根据生物信息学,ZGRF1 与三阴性乳腺癌的不良预后相关并可提高癌症的干性

Original Research
连翘脂素是 MELK 抑制剂可抑制胰腺癌细胞的细胞存活和上皮-间质转化

Original Research
放射性核素骨显像中呈现的软组织肿瘤中 99mTc-亚甲基二膦酸盐摄取量在小儿和成人患者中的差异与肿瘤分化有关
