论文已发表
注册即可获取德孚的最新动态
IF 收录期刊
Original Research
miR-34c 靶向 MET 以提高顺铂对卵巢癌的抗肿瘤作用

Original Research
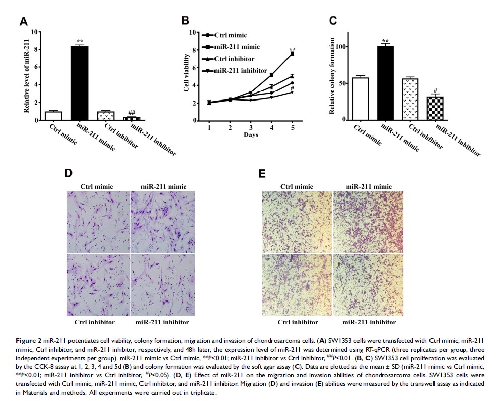
miR-211 的上调通过靶向肿瘤抑制因子 VHL 促进软骨肉瘤的发展

Original Research
长非编码 RNA SOCS2-AS 通过 miRNA-221 促进 FLT3-ITD +急性髓性白血病中的白血病生成

Original Research
超声介导联合微泡完成 miR-34a 和 sPD-1 的共同递送,用于癌症协同治疗

Original Research
基于环介导等温扩增技术的新方法用于地中海贫血基因快速诊断的建立和评估

Review
设计基于气凝胶的生物材料用于生物医学
