论文已发表
注册即可获取德孚的最新动态
IF 收录期刊
Original Research
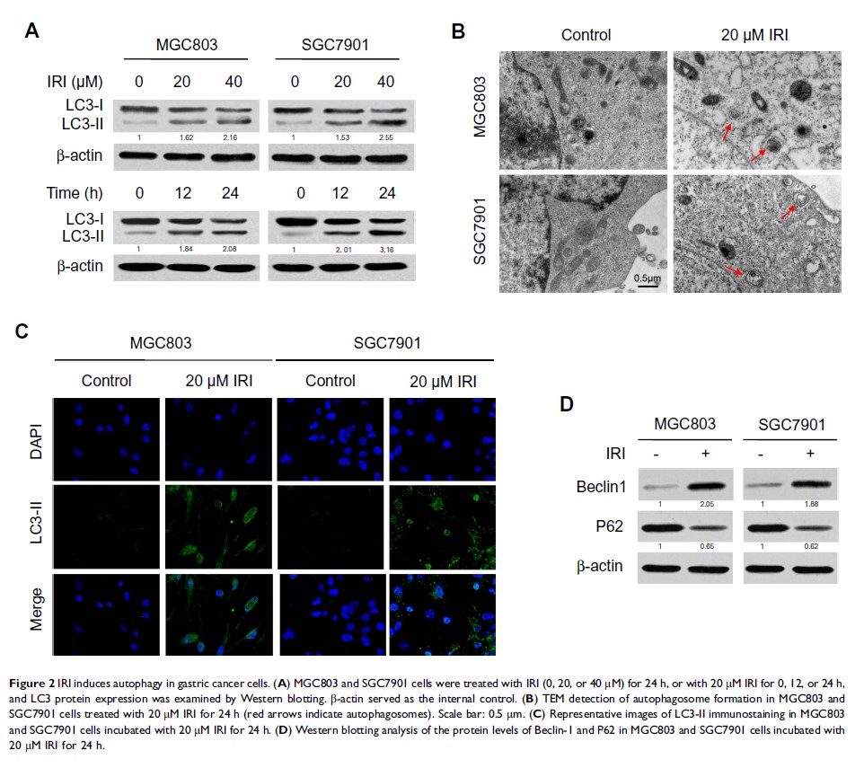
伊立替康在胃癌细胞中诱导自噬依赖性细胞凋亡,并正调控 ROS 相关的 JNK 和 P38-MAPK 信号通路

Original Research
对 C5orf66-AS1 作为预测早期胃癌潜在生物标志物的评估,及其在胃癌发生中的作用

Original Research
T1N0M0 食管癌患者通过内镜下黏膜切除术完全切除后复发和转移的风险:执行适当的观察和等待跟进策略的证据

Original Research
美国精神病医院中,与采用合格的电子健康档案( EHR)相关的特征

Original Research 简明总结
Low-Magnitude High-Frequency Vibration Decreases Body Weight Gain and Increases Muscle Strength by Enhancing the p38 and AMPK Pathways in db/db Mice

Original Research
由大鼠白介素 12 受体介导的脑出血引起的脑损伤
