论文已发表
注册即可获取德孚的最新动态
IF 收录期刊
Original Research
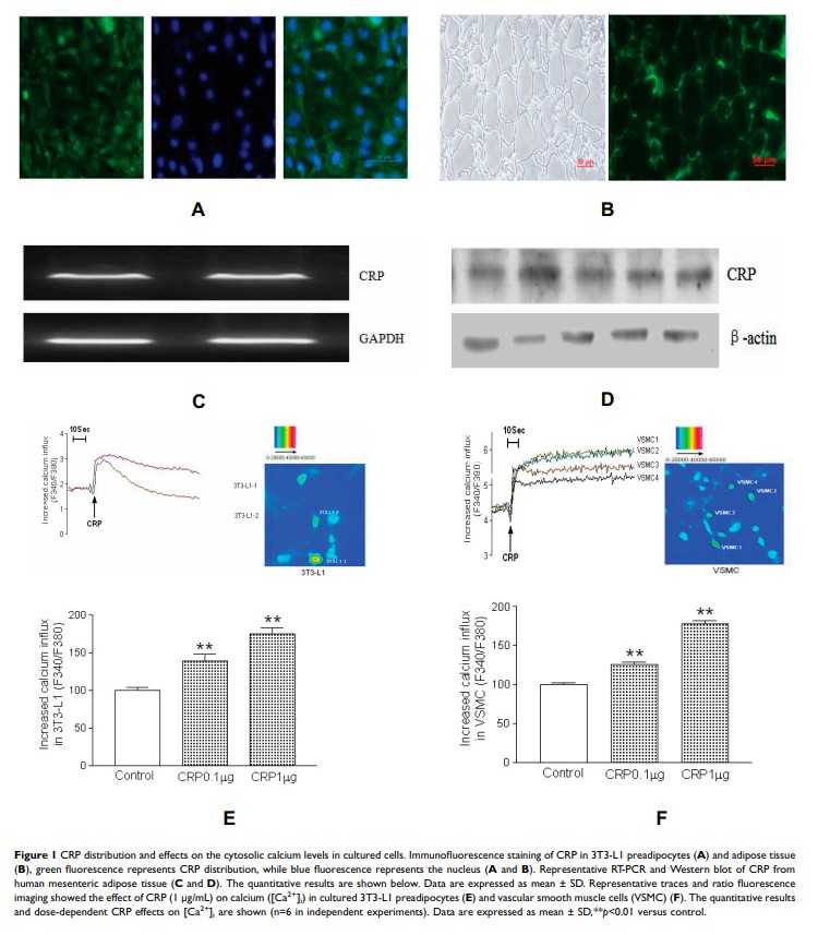
肥胖糖尿病患者 C-反应蛋白对心脏代谢细胞的有害影响,及代谢手术的纠正作用

Original Research
多发性骨髓瘤和其他原发性恶性肿瘤的同步存在:病例系列和文献回顾

Original Research
弥漫大 B 细胞淋巴瘤合并乙肝病毒感染患者的临床分析和预后意义

Original Research
甘草酸通过诱导细胞周期阻滞和细胞凋亡来抑制胃癌细胞的增殖

Original Research
错配修复与微卫星不稳定性检测之间的一致性评估及其与大肠癌临床病理特征的关联

Original Research
经叶酸-透明质酸-SS-维生素E琥珀酸酯聚合物自组装的双受体靶向和还原敏感性的聚合物胶束用于精准的癌症治疗
