论文已发表
注册即可获取德孚的最新动态
IF 收录期刊
Original Research
睡眠的持续时间、哮喘相关的发作/发病及急诊室就诊之间的关联

Original Research
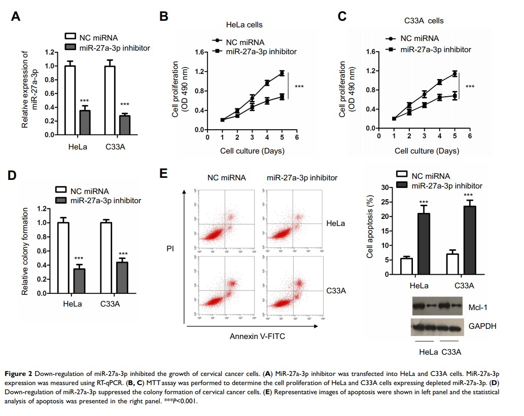
MiR-27a-3p 通过靶向 FBXW7 调节宫颈癌的侵袭性表型

Original Research
PME-1 在肝细胞癌中的表达模式和预后应用

Original Research
血浆 circRNA 可预测人胶质母细胞瘤的发生

Original Research
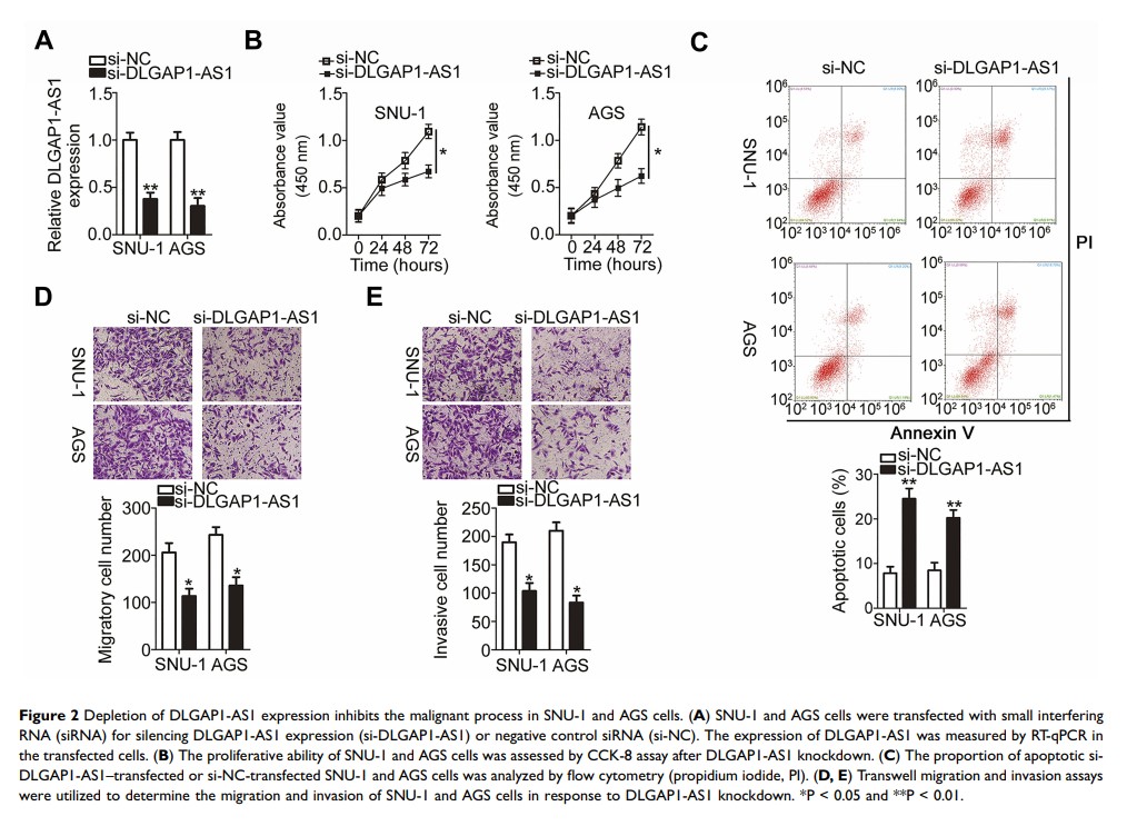
长非编码 RNA DLGAP1-AS1 通过充当 microRNA-628-5p 的 ceRNA 并提升星形胶质细胞上调基因-1 的表达促进胃癌的侵袭性行为

Original Research
肝动脉灌注联合全身化疗治疗胃癌广泛性肝转移患者
