论文已发表
注册即可获取德孚的最新动态
IF 收录期刊
Original Research
MoS2 纳米片的免疫刺激潜力:增强树突状细胞的成熟、迁移和 T 细胞诱导

Original Research
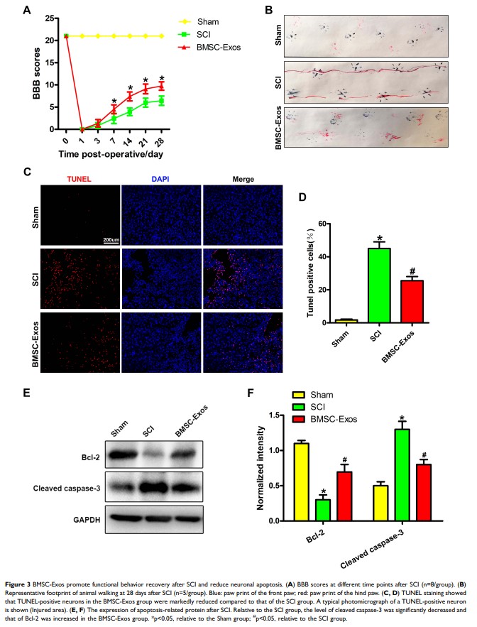
骨髓间充质干细胞衍生的外来体通过激活自噬而改善大鼠脊髓损伤后的功能

Original Research
山莨菪碱通过抑制 NLRP3 炎症小体的激活来抑制肝癌细胞的生长、诱导细胞凋亡并调节炎性因子的水平

Original Research
圣草酚通过 Akt/HIF-1α 信号通路对大鼠胶原诱导性关节炎的影响

Original Research
BCAT1 过表达促进非小细胞肺癌的增殖、侵袭和 Wnt 信号传导

Original Research
低剂量辐射通过激活 CXCL1/NF-κB 信号通路促进 A549 细胞的侵袭和迁移
