论文已发表
注册即可获取德孚的最新动态
IF 收录期刊
Original Research
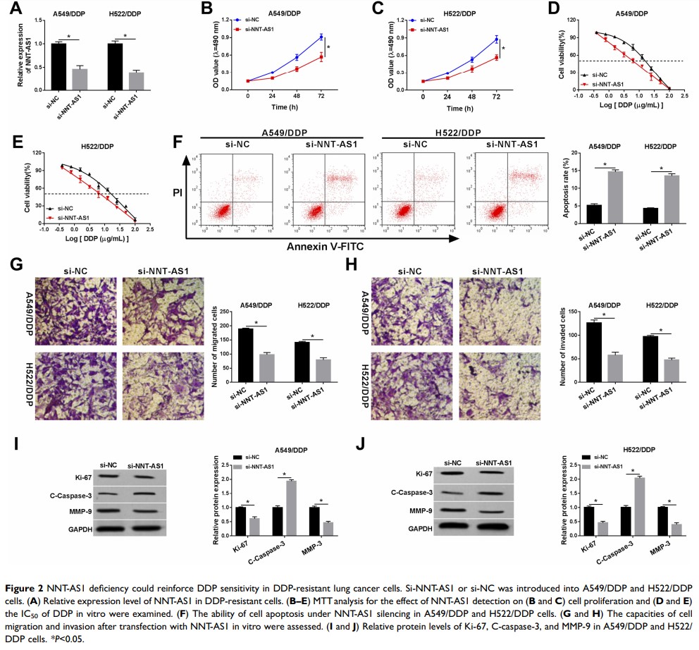
长非编码 RNA NNT-AS1 通过 miR-1236-3p/ATG7 轴促进肺癌细胞的顺铂耐药性

Original Research
自发性糖尿病的 GK 大鼠胃部微生物群的特征:一项比较研究

Original Research
游泳不同程度地影响 T2DM 诱导的骨骼肌 ER 应激和 MAM 相关的线粒体功能障碍

Original Research
补充胸骨旁肋间阻滞改善已接受Ⅰ型胸壁神经阻滞和前锯肌-肋间外肌平面阻滞乳腺癌患者的术后疼痛

Original Research
内皮抑素/自杀基因转染内皮祖细胞治疗肝癌的研究

Original Research
miR-26a-5p 对肝癌细胞增殖和凋亡的影响及其机制
