论文已发表
注册即可获取德孚的最新动态
IF 收录期刊
Original Research
拉喹莫德通过增加 KLF2 的表达来防止 TNF-α 诱导的单核细胞在人主动脉内皮细胞(HAEC)的附着

Original Research
虾青素通过调节 ATP-P2X7R 信号来减轻癫痫持续状态大鼠的神经炎症

Original Research 简明总结
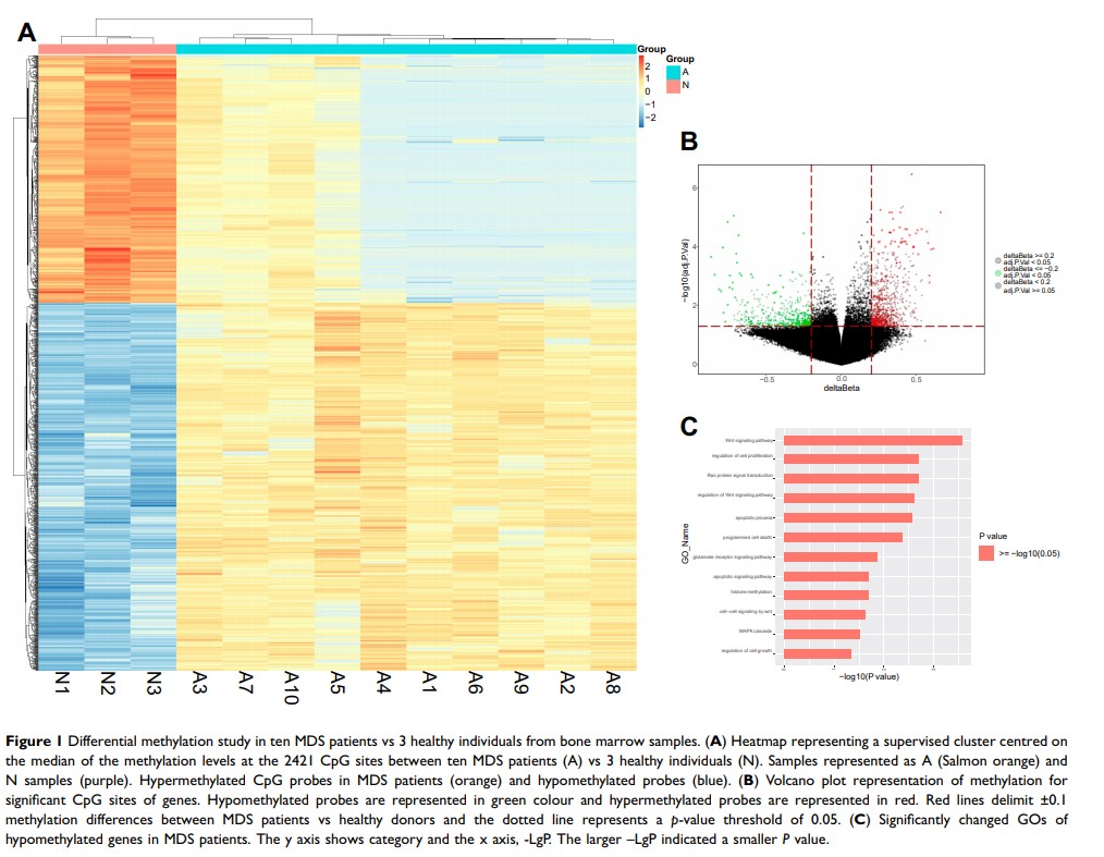
通过提升骨髓增生异常综合症中 DNA 甲基转移酶的表达,二硫化砷可促进低甲基化

Original Research
长非编码 RNA MALAT1 通过调节 miR-101-3p /STC1 轴促进结肠癌的发展

Original Research
miR-125a-5p 和 miR-217 靶向 FNDC3B,后者通过 PI3K/mTOR 信号传导促进大肠癌细胞的增殖和侵袭

Original Research
粉防己碱经由 β-连环蛋白信号通路诱导细胞凋亡及阻滞细胞周期来逆转人卵巢癌对紫杉醇的耐药性
