论文已发表
注册即可获取德孚的最新动态
IF 收录期刊
Original Research
胃癌和结直肠癌之间的差异代谢物改变和生物标志物:系统评价和荟萃分析

Original Research
LOXL1-AS1 通过调节 miR-3128/RHOXF2 轴促进非小细胞肺癌进展

Original Research
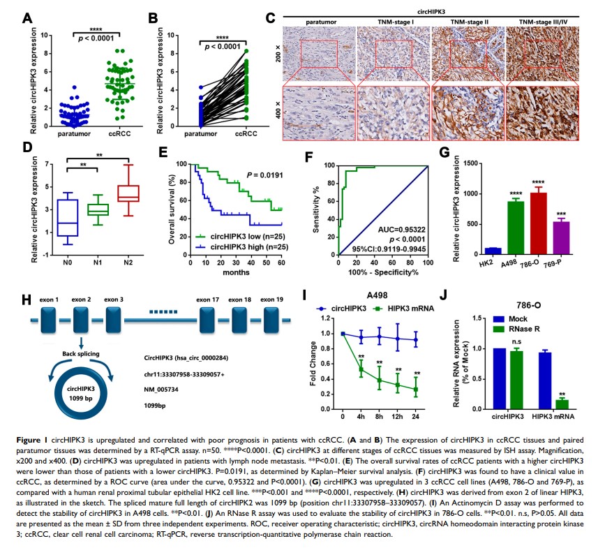
CircHIPK3 通过改变 miR-508-3p/CXCL13 信号来促进透明细胞肾细胞癌(ccRCC)细胞的增殖和转移

Original Research
低氧诱导的胎盘特异性 microRNA(miR-512-3p)通过靶向大肿瘤抑制激酶 2 促进肝细胞癌进展

Original Research
超声造影剂与经治疗的前列腺癌生化患者复发之间的关联

Original Research
抗生素可调节食道癌患者的化疗疗效
