论文已发表
注册即可获取德孚的最新动态
IF 收录期刊
Original Research
磁共振扩散峰度成像与弥散加权成像在评估肝细胞癌病理分级中的应用

Case Report
中国脑膜炎成人患者社区获得的耐甲氧西林金黄色葡萄球菌 ST59:一个来自中国的病例报告

Original Research
红细胞分布宽度和肺腺癌中的上皮间质转化表型循环肿瘤细胞的临床意义

Original Research
ZNF587B 是一种新型锌指蛋白 587B 基因,可在体内和体外调节卵巢癌细胞的细胞增殖和转移

Original Research
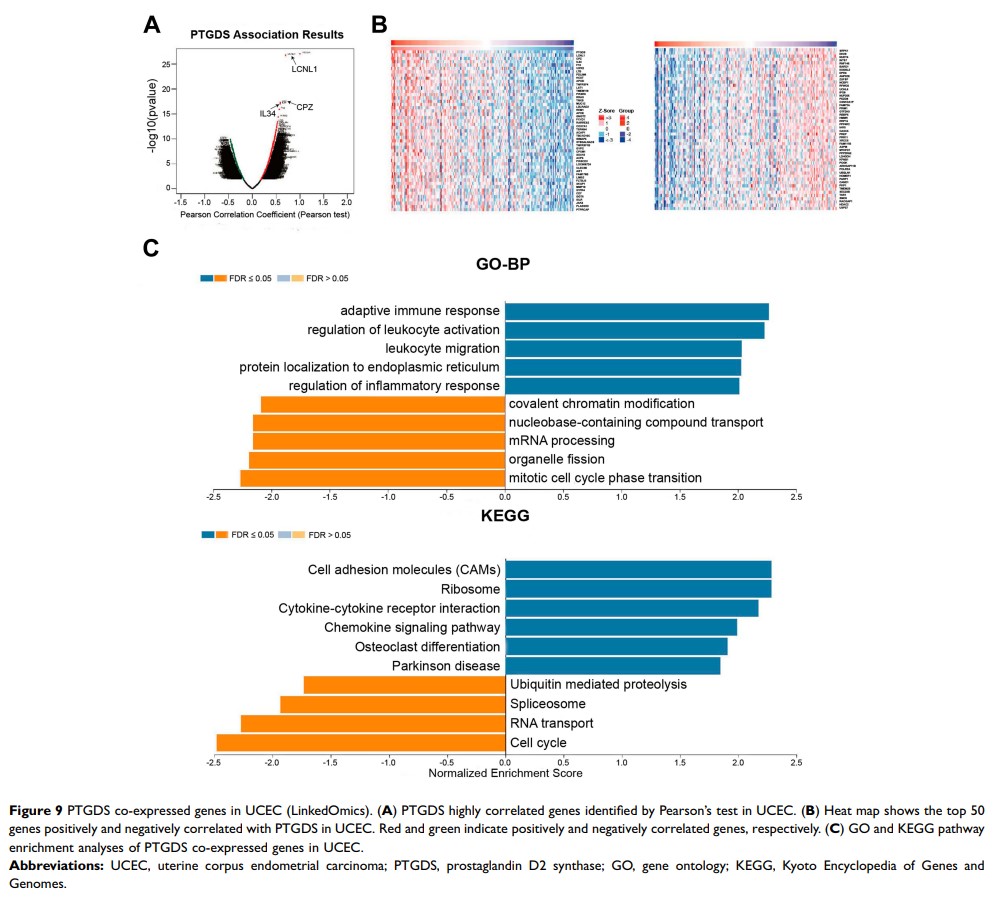
通过整合加权基因共表达网络分析和免疫组织化学验证,PTGDS 表达的降低可预测子宫内膜癌患者的低生存率

Original Research
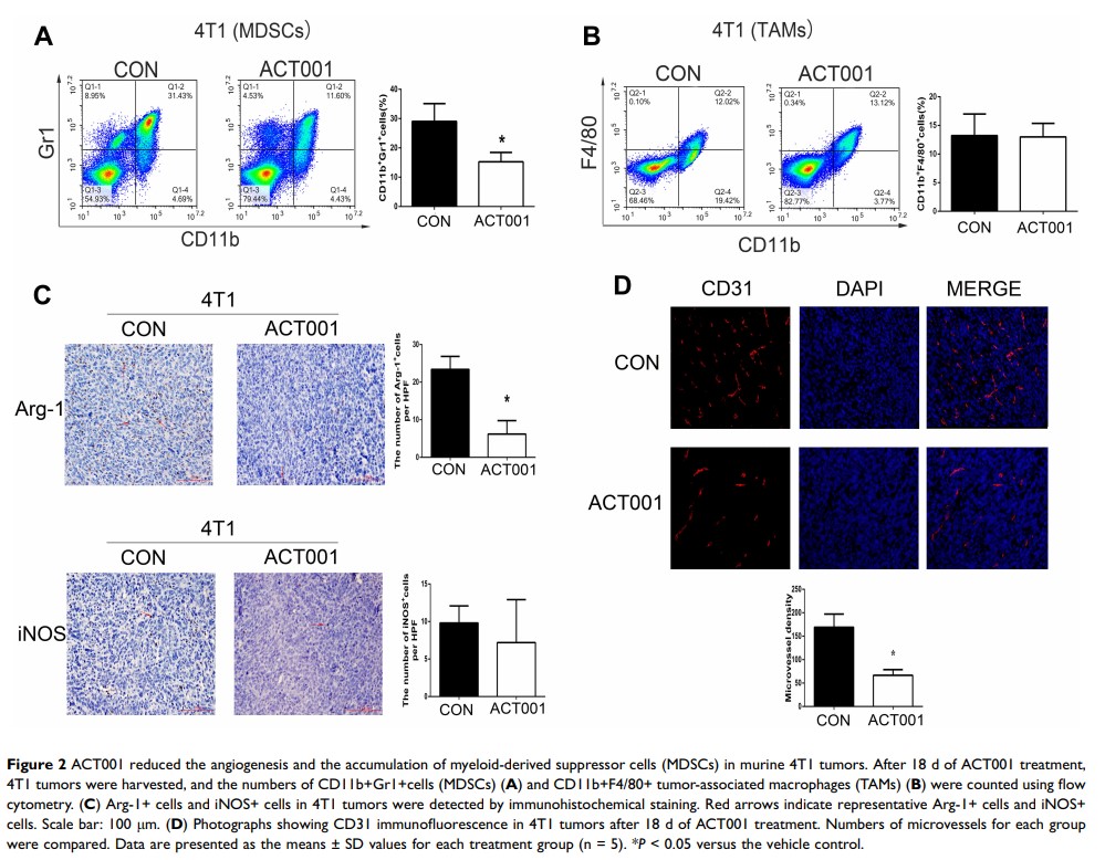
通过抑制 NF-κB,ACT001 对小鼠三阴性乳腺癌细胞株 4T1 的抗癌作用
