论文已发表
注册即可获取德孚的最新动态
IF 收录期刊
Original Research
分离自中国三级医院的脓肿分枝杆菌复杂临床菌株的抗菌药物敏感性

Original Research
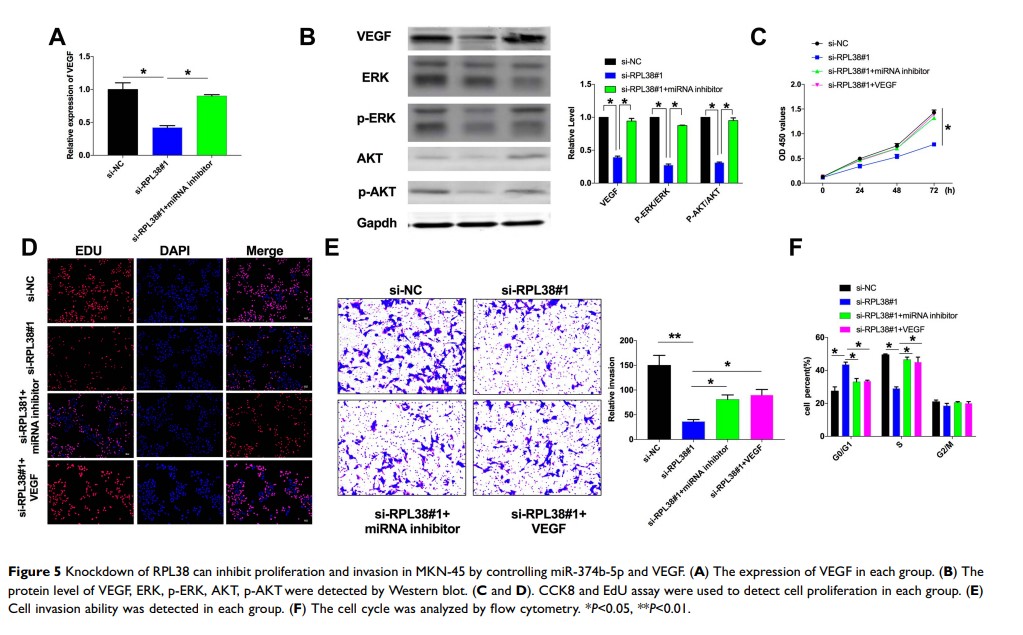
RPL38 通过 miR-374b-5p/VEGF 信号通路调节胃癌的增殖和细胞凋亡

Clinical Trial Report
北京地区稳定 COPD 患者的临床症状和痰液炎症标志物与空气污染物的相关性

Case Report
模拟恶性淋巴瘤的孤立的颅内髓样肉瘤:诊断挑战和文献回顾

Review
对运动和神经性疼痛研究的文献计量分析

Original Research
模拟子宫内膜癌肿瘤微环境以重新编程可分解的超分子明胶水凝胶中的肿瘤相关巨噬细胞
