论文已发表
注册即可获取德孚的最新动态
IF 收录期刊
Original Research
新型 mTOR 抑制剂可增强肝细胞癌细胞对分子靶向剂的敏感性

Original Research
分析调节胃肠道癌患者 Warburg 效应的关键基因以及对肝癌细胞代谢途径的选择性抑制

Original Research
APOB mRNA 的低表达或其甲基化水平可预测低级别胶质瘤患者良好的总体生存率

Original Research
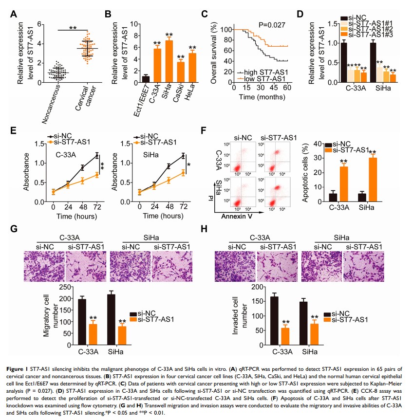
长非编码 RNA ST7-AS1 通过海绵化 microRNA-543 上调 TRPM7 表达,以促进宫颈癌进展

Original Research
miR-3609 通过靶向 EPAS-1 并减缓孕烷 X 受体信号通路的激活来减慢索拉非尼在肝细胞癌细胞中的清除作用

Original Research
通过代谢组学找到胃癌腹膜转移的生物标志物
