论文已发表
注册即可获取德孚的最新动态
IF 收录期刊
Original Research
中国基层医院护士对外周插入的中央导管维护的态度和知识:一个横断面调查

Review
研究 2010 年至 2019 年针灸疗法治疗膝骨关节炎的趋势:一个文献计量分析

Review
免疫检查点抑制剂与化学疗法联合治疗肺癌

Original Research
血浆纤维蛋白原浓度和中性粒细胞与淋巴细胞比率(F-NLR)相结合作为上皮性卵巢癌的预后因素

Original Research
TBRG4 敲低通过 PI3K/Akt 信号通路抑制人骨肉瘤细胞系 MG63 的增殖和生长

Original Research
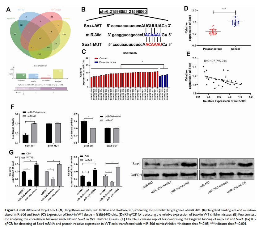
miR-30d 通过靶向 Sox4 诱导细胞凋亡,并抑制肾母细胞瘤的增殖、侵袭和迁移
