论文已发表
注册即可获取德孚的最新动态
IF 收录期刊
Original Research
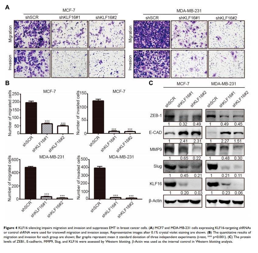
乳腺癌中 Krüppel 样因子 16 的临床意义和功能

Original Research
DNA 甲基化调节前列腺癌中 RUNX3 表达

Original Research
长非编码 RNA FGD5-AS1 通过调节 miR-103a-3p/TPD52 轴增强胶质母细胞瘤细胞的生存能力、迁移和侵袭

Original Research
努力与奖励之间的不平衡、韧性和组织支持感:中国护士疲劳的中度调解模型

Original Research
对华东地区筛查原发性开角型青光眼的例行健康检查的评价:在医院进行的横断面研究

Original Research
血清 miR-503 是区分代谢型健康肥胖与代谢型不健康肥胖的候选生物标志物
