论文已发表
注册即可获取德孚的最新动态
IF 收录期刊
Original Research
术后低剂量放疗对无高危因素的晚期咽喉癌患者的疗效

Original Research
神经浸润和术后并发症是胃癌根治性切除术后早期复发和生存率的独立预测因子

Original Research
开发和验证基于临床病理学的诺模图,以预测接受肝切除术联合微波消融治疗后复发性肝细胞癌患者的生存结果

Original Research
MicroRNA-421 通过下调 Caspase-3 抑制人结直肠癌的细胞凋亡

Original Research
中国成年人的高甘油三酯高腰围表型与增加的尿白蛋白肌酐比值相关性的横断面研究

Original Research
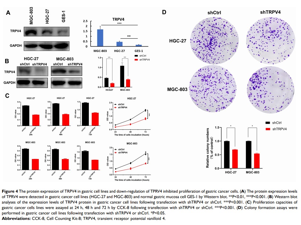
TRPV4 过表达通过上皮-间质转化促进胃癌转移,并与不良预后相关
