论文已发表
注册即可获取德孚的最新动态
IF 收录期刊
Original Research
严重疲劳是接受索拉非尼治疗的晚期肝细胞癌患者预后的一个重要因素

Original Research
单胺氧化酶 A 是胃癌进展中线粒体的内稳态和糖酵解的主要介质

Original Research 简明总结
miR-148a 影响 THP-1 源性巨噬细胞极化,并通过靶向 SIRPα 减少肿瘤相关巨噬细胞的募集

Original Research
预测不同大小、偶然发现的实性和亚实性肺结节的肺癌风险

Original Research
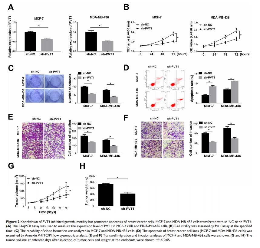
LncRNA PVT1 通过海绵化 miR-543 调节乳腺癌中 TRPS1 的表达

Original Research
采用内镜黏膜下剥离术进行非手术切除的早期胃癌患者的预测因素和长期治疗效果
