论文已发表
注册即可获取德孚的最新动态
IF 收录期刊
Original Research
雌激素相关受体 α(ERRα)和 G 蛋白偶联雌激素受体(GPER)可成为三阴性乳腺癌患者预后不良的协同指示物

Original Research
循环性表达 Tie2 的单核细胞:宫颈癌的潜在生物标志物

Original Research
冬凌草甲素通过靶向 Akt 信号通路使肝细胞癌对索拉非尼的抗癌作用敏感

Original Research
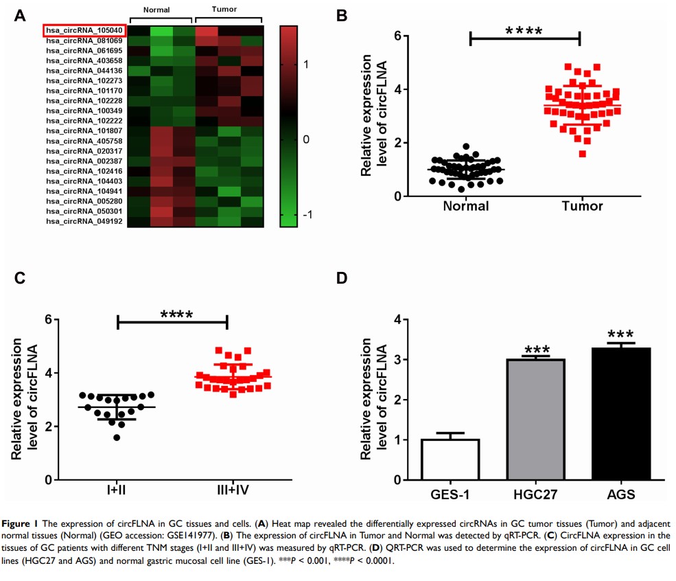
CircFLNA 充当 miR-646 的海绵,通过靶向 PFKFB2 促进胃癌的增殖、转移、糖酵解和细胞凋亡抑制

Original Research
LncRNA MCM3AP-AS1 通过海绵化 miR-545上 调 CDK4,从而抑制结直肠癌 G1 期阻滞

Original Research
卵巢癌患者手术及化疗前后肠道菌群的变化
