论文已发表
注册即可获取德孚的最新动态
IF 收录期刊
Original Research
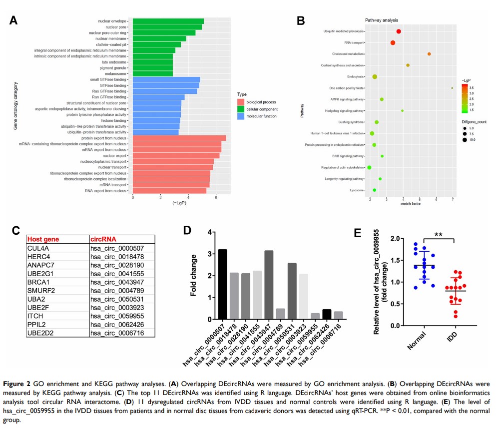
hsa_circ_0059955 的敲低可通过抑制痒性 E3 泛素蛋白连接酶来遏制髓核细胞的细胞凋亡和细胞周期阻滞

Original Research
DPP-4 抑制剂利拉列汀可改善氧化低密度脂蛋白诱导的 THP-1 巨噬细胞源泡沫细胞的形成和炎症

Original Research
来自怒江藤黄的抗肿瘤呫吨酮通过 PARP,PI3K/AKT/mTOR 和 MAPK/ERK 信号通路抑制人卵巢癌细胞的增殖并诱导细胞凋亡

Original Research
安罗替尼治疗肢端硬纤维瘤病患者的活性和安全性:单一机构的回顾性研究

Original Research
偶然发现的低级别胶质瘤细胞富集有氧呼吸的临床和分子表征

Original Research
采用下一代测序对切除边缘的致癌突变进行分子分析,从而预测非小细胞肺癌患者的复发
