论文已发表
注册即可获取德孚的最新动态
IF 收录期刊
Original Research
姜黄素通过调节 miR-200c/EPM5 改变大肠癌上皮-间质转化

Original Research
纤维蛋白原/淋巴细胞计算比率可作为肝癌根治术后患者预后的新指标

Original Research
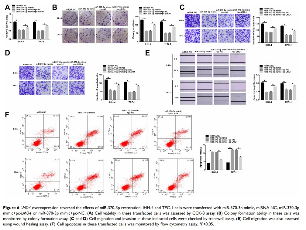
Circ_0058124 通过靶向 miR-370-3p 激活 LMO4 表达,加剧了乳头状甲状腺癌的进展

Original Research
高风险非肌肉浸润性膀胱癌患者术前预后营养指数和全身免疫炎症指数对长期生存的预测价值:单中心回顾性研究

Original Research
lncRNAHIF1A-AS2 通过 miR-130a-5p/ERBB2 途径促进肾癌细胞的增殖和迁移

Original Research
miR-196b 的高表达预测卵巢癌患者的预后不良
