论文已发表
注册即可获取德孚的最新动态
IF 收录期刊
Review
肥胖脂肪组织炎症和胰岛素抵抗的表征和治疗

Original Research
老年人延续使用共享护士意愿的影响因素实证研究

Original Research
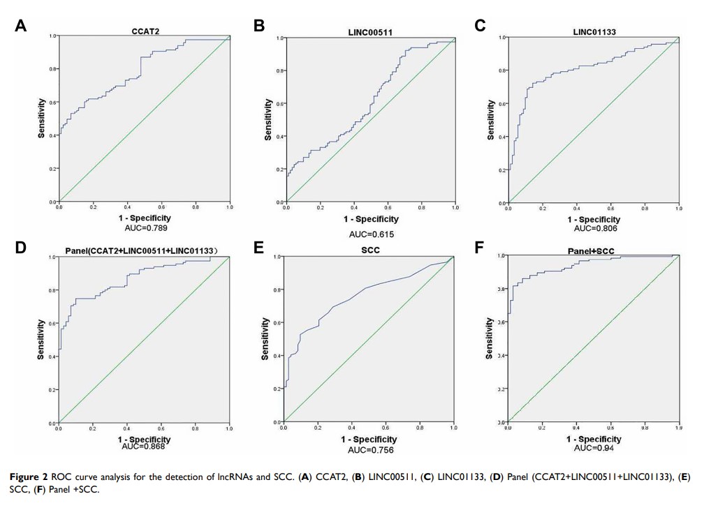
血清 lncRNA (CCAT2,LINC01133,LINC00511) 与鳞状细胞癌抗原组套作为检测宫颈鳞状细胞癌的新型非侵入性生物标记物

Original Research
肺腺癌患者亚肺叶切除与肺叶切除术后短期治疗结果的比较

Original Research
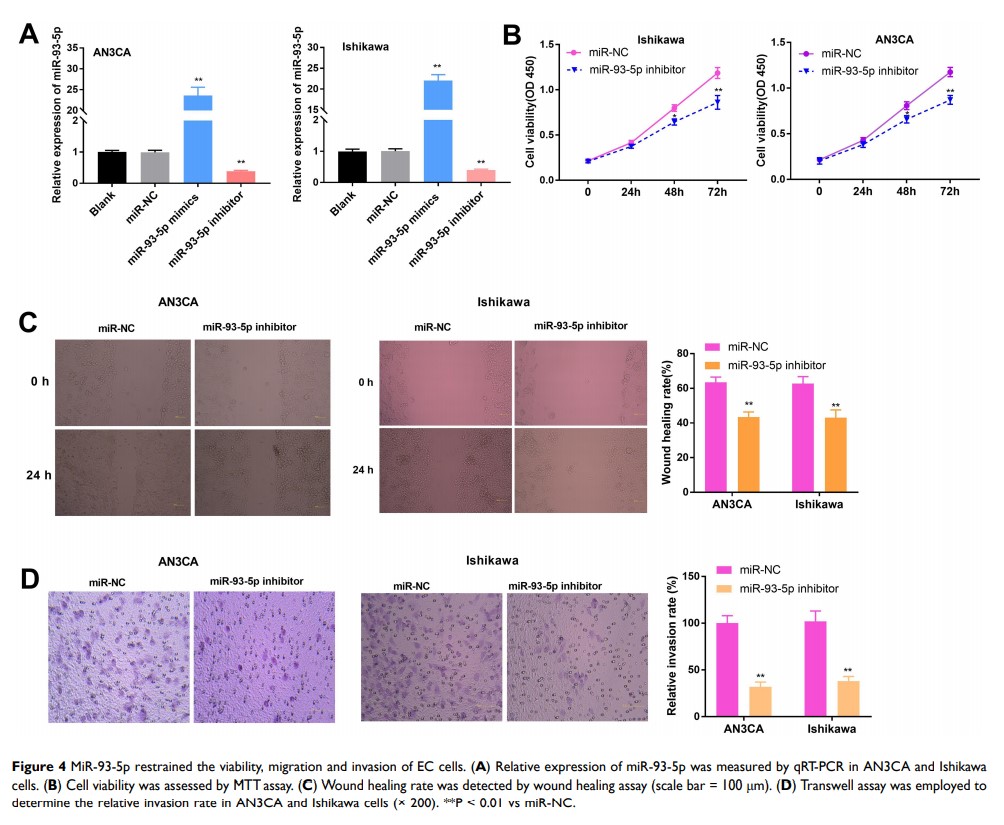
长非编码 RNA SNHG14 通过调节 miR-93-5p/ZBTB7A 轴阻碍子宫内膜癌细胞的生存能力、迁移和侵袭

Original Research
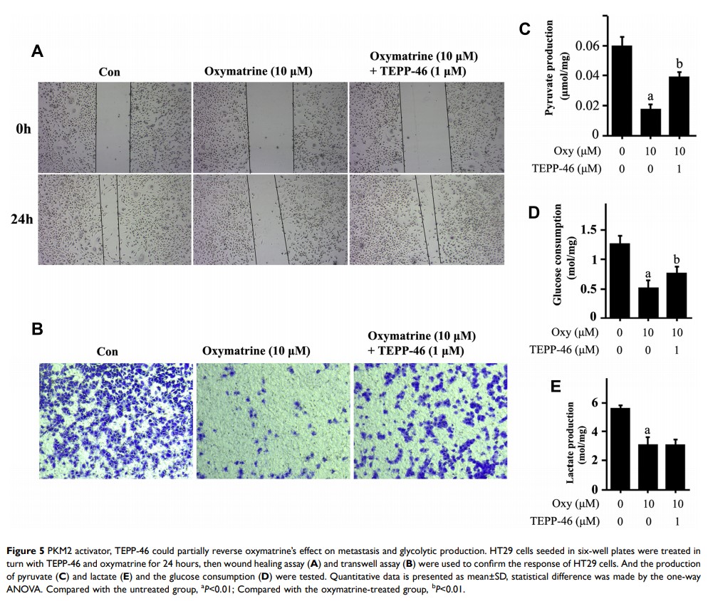
氧化苦参碱通过减弱 PKM2 介导的有氧糖酵解抑制大肠癌转移
