论文已发表
注册即可获取德孚的最新动态
IF 收录期刊
Review
石墨烯及其衍生物在骨修复中的应用:促进骨形成和提供实时检测的优势、挑战和未来前景

Review
TEAD4 在癌症生物学中的结构和功能概述

Original Research
USP8 抑制剂通过 PI3K/AKT 信号通路抑制 HER-2 阳性胃癌细胞的增殖和转移

Original Research
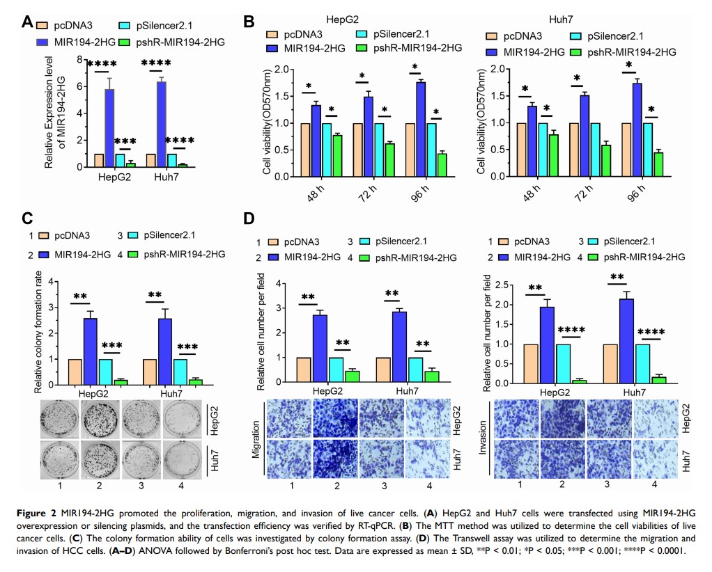
LncRNA MIR194-2HG 通过调节 miR-1207-5p/TCF19/Wnt/β-Catenin 信号传导促进肝癌细胞增殖和转移

Original Research
长非编码 RNA NCK1-AS1 通过调节 miR-137/NUP43 轴在胃癌中发挥致癌作用

Original Research
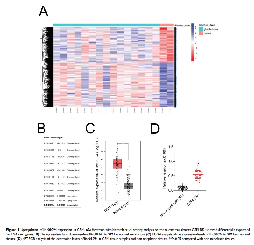
Linc01094 通过海绵化 miR-126-5p 促进胶质母细胞瘤的生长和转移相关特征
