论文已发表
注册即可获取德孚的最新动态
IF 收录期刊
Original Research
纳米-羟基磷灰石涂层通过 BMP/Smad 信号通路促进多孔磷酸钙陶瓷的诱导成骨

Original Research
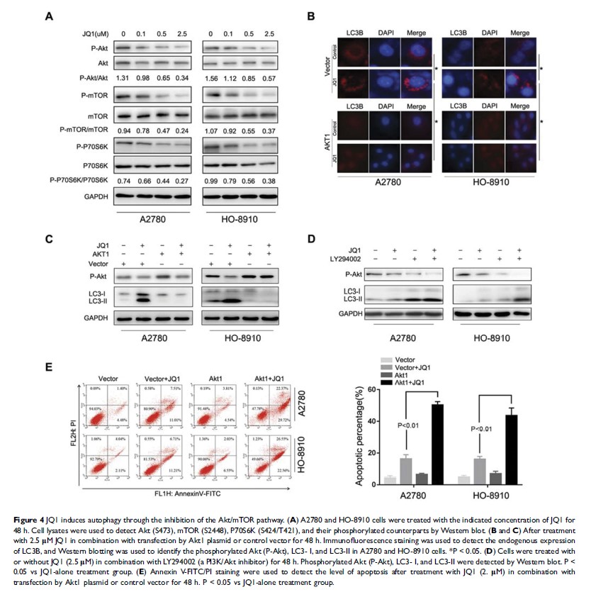
Akt/mTOR 介导的自噬在卵巢癌中给予针对 BET 抑制剂 JQ1 的耐药性

Original Research
LncRNA LINC01116 通过与 lncRNA CASC11 之间的积极相互作用,促进胃癌中癌细胞的增殖、迁移和侵袭

Original Research
TRIM31 敲除通过诱导 DNA 损伤和激活细胞凋亡增强大肠癌的放射敏感性

Original Research
人非小细胞肺癌组织中 IFIT2 表达降低与患者的癌症进展和不良生存率相关

Original Research
本文章已被撤回:CXCL8 通过激活 JAK/STAT1/HIF-1α/Snail 信号转导轴来促进神经胶质瘤进展
