论文已发表
注册即可获取德孚的最新动态
IF 收录期刊
Original Research
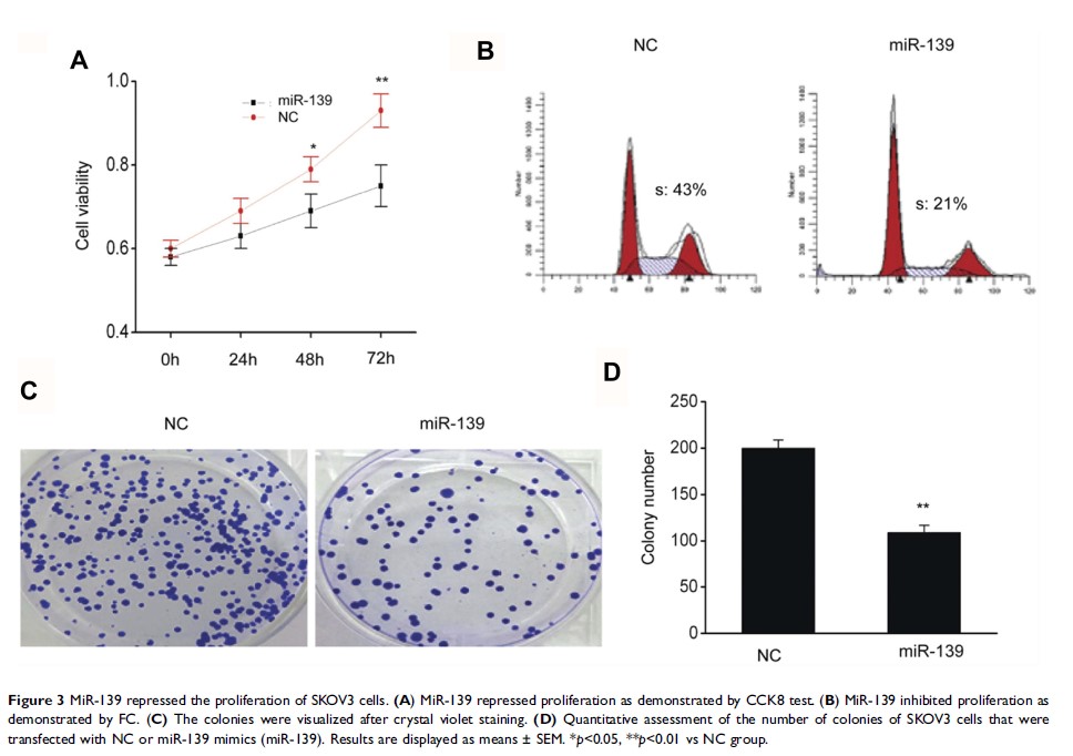
miR-139 通过靶向 ATP7A 来诱导凋亡并遏制外泌体脱落,从而控制卵巢癌细胞的生存能力

Original Research
对于接受无痛胃镜检查的中国患者,艾氯胺酮与氯胺酮的药代动力学和安全性比较:一项随机、开放标签的临床研究

Original Research
应用 Q 方法调查与比较唇腭裂与非唇腭裂患者及家长的矫正动机

Original Research
miR-195-Sirt3 轴调节血管紧张素 II 诱导的小鼠海马细胞凋亡和学习障碍

Original Research
视网膜母细胞瘤诊断前的头部和眼睛创伤

Original Research
对未破裂的脑中部动脉瘤治疗中修剪和缠绕的荟萃分析:手术相关并发症的直接比较
