论文已发表
注册即可获取德孚的最新动态
IF 收录期刊
Original Research
宫颈癌细胞分泌的外泌体 microRNA-221-3p 通过下调 MAPK10 表达来促进宫颈癌微血管内皮细胞的侵袭、迁移和血管生成

Original Research
ATG3,miR-431-5p 的一个靶标,可通过促进自噬来增进结肠癌的增殖和侵袭

Original Research
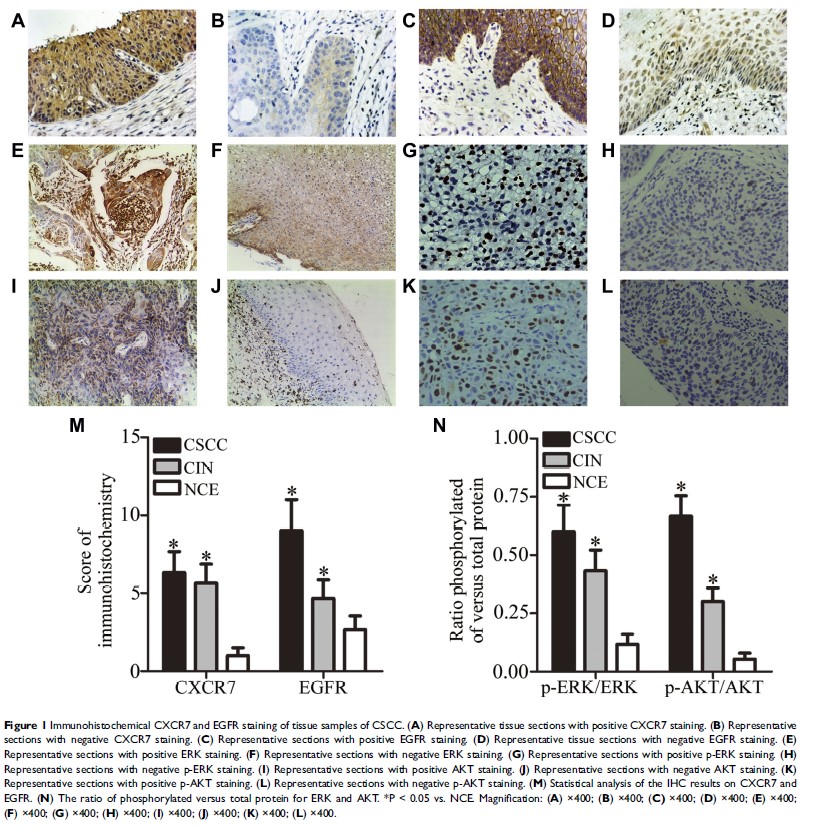
CXCR7,宫颈鳞状细胞癌的一个预后生物标志物,可能成为 IB1 和 IIA1 期患者治疗方案的筛选指标

Original Research
肺气肿和肺部空气滞积异质性对 COPD 患者肺功能的影响

Original Research
NRAS 通过 SNHG16/miR-183-5p/NRAS 调控网络促进视网膜母细胞瘤进展

Original Research
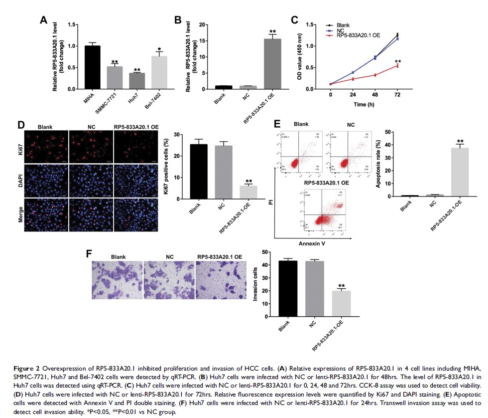
长非编码 RNA RP5-833A20.1 通过靶向 miR-18a-5p 并经由 Akt/ERK 信号通路来抑制肝癌的肿瘤发生
