论文已发表
注册即可获取德孚的最新动态
IF 收录期刊
Origianl Research
平均血小板体积/血小板计数比和血小板分布宽度的结合使用可用来区分鼻咽癌患者、鼻咽部良性肿瘤患者和健康受试者

Origianl Research
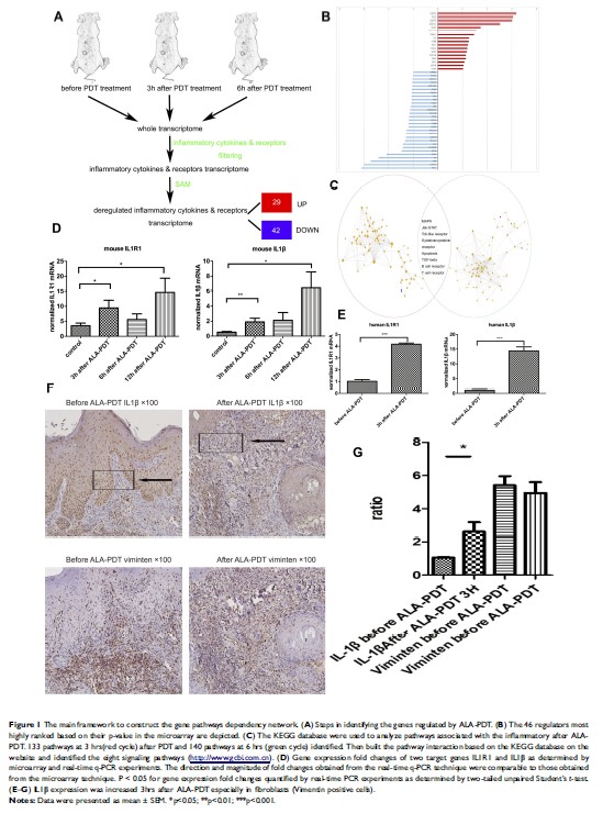
癌相关成纤维细胞中由 NLRP3 炎性小体介导的白细胞介素-1β 产生有助于皮肤鳞状细胞癌的 ALA-PDT 治疗

Origianl Research
宫颈癌的直肠系膜淋巴结转移患者的特征和生存率

Origianl Research
LncRNA PTCSC3 通过与 lncRNA Linc-pint 相互作用抑制胃癌的肿瘤生长和癌细胞的干性

Original Research
黄 ical 苷通过调节 miR-338-3p 和 MORC4 抑制乳腺癌中的细胞活力、迁移和侵袭

Original Research
MTF2 通过激活蜗牛家族转录抑制因子来诱导肝细胞癌的上皮-间质转化和进展
