论文已发表
注册即可获取德孚的最新动态
IF 收录期刊
Original Research
HMGA2 基因 rs8756 A> C 多态性降低中国儿童神经母细胞瘤的风险:一项四中心病例对照研究

Original Research
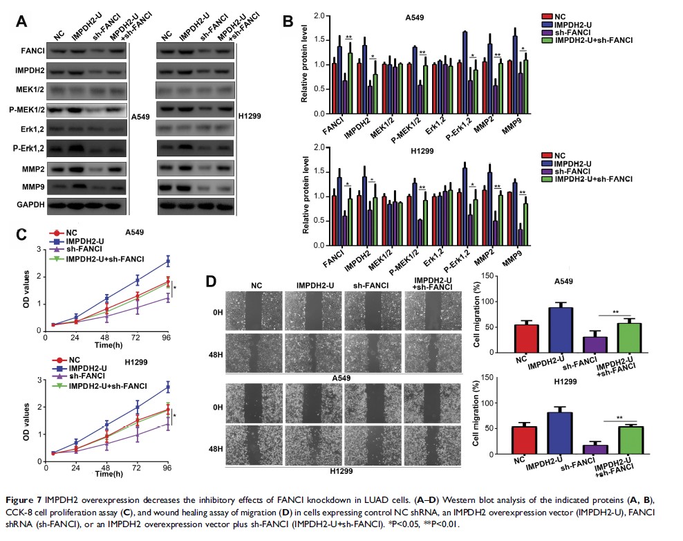
FANCI 与 IMPDH2 共同通过 MEK/ERK/MMPs 信号通路促进肺腺癌肿瘤生长

Original Research
异龙脑抑制巨噬细胞内低密度脂蛋白的积累和泡沫细胞的形成

Original Research
发现一种新的苯甲磺酰胺类似物,以抑制针对卵巢癌 OVCAR-8 细胞的增殖和转移

Original Research
黄芩苷通过调节 RANK/RANKL/OPG 信号通路来改善地塞米松诱导的骨质疏松

Original Research
在大鼠复苏模型中,依达拉奉通过下调内质网应激缓解了肾脏温暖的缺血-再灌注损伤
